tencent cloud

Cloud Infinite

Release Notes and Announcements
Release Notes
Announcements
Product Introduction
Product Overview
Product Strengths
Use Cases
Feature Overview
Regions and Domains
Specifications and Limits
Billing
Billing Overview
Billing Mode
Billable Items
Free Tier
Payment Overdue
Viewing Bill Details
FAQs
Getting Started
Registering and Logging In
Bind Bucket
Uploading and Processing File
Downloading and Deleting Images
Unbinding Buckets
Using CI via COS
Features
Image Processing
Media Processing
Content Moderation
AI Content Recognition
File Processing
Smart Voice
File processing
User Guide
Overview
Bucket Management
Smart Toolbox
Job and Workflow
Data Monitoring
Usage statistics
Use Cases
Copyright Protection Solutions
Image Processing Practices
Working with API Authorization Policies
Workflow Practices
API Documentation
API Overview
Structure
Common Request Headers
Common Response Headers
Activate Vast Service
Image Processing
AI-Based Content Recognition
Smart Audio
Media Processing
Content Moderation
Document Processing
File Processing
Job and Workflow
Cloud Virus Detection
Error Codes
Request Signature
SDK Documentation
SDK Overview
Android SDK
iOS SDK
COS Android SDK
C SDK
C++ SDK
.NET(C#) SDK
Go SDK
COS iOS SDK
Java SDK
JavaScript SDK
Node.js SDK
PHP SDK
Python SDK
Mini Program SDK
Personal Information Protection Policy for SDK
Security and Compliance
Permission ‍Management
FAQs
Basic Settings
Document Processing
Media Processing
Content Recognition
Smart Audio
Agreements
Service Level Agreement
Contact Us
Glossary

Setting Video Moderation

PDF
Focus Mode
Font Size
Last updated: 2025-07-29 19:33:36

Overview

The video moderation feature can check video content for pornographic, illegal, and advertising information.
After you enable video moderation, new videos uploaded to a bucket will be automatically moderated, and the identified non-compliant content can be automatically blocked (by denying public read access to the content). **By calling the API for submitting a video moderation job, you can moderate existing videos stored in COS.
Note:
Video moderation is conducted by capturing video frames and checking screenshots. You can select the frame capturing method when you enable video moderation. For more information, see the directions.
The following video formats can be moderated: MP4, AVI, MKV, WMV, RMVB, FLV, M3U8, MOV, M4V, and 3GP. The video size cannot exceed 5 GB, and the number of captured frames cannot exceed 10,000.

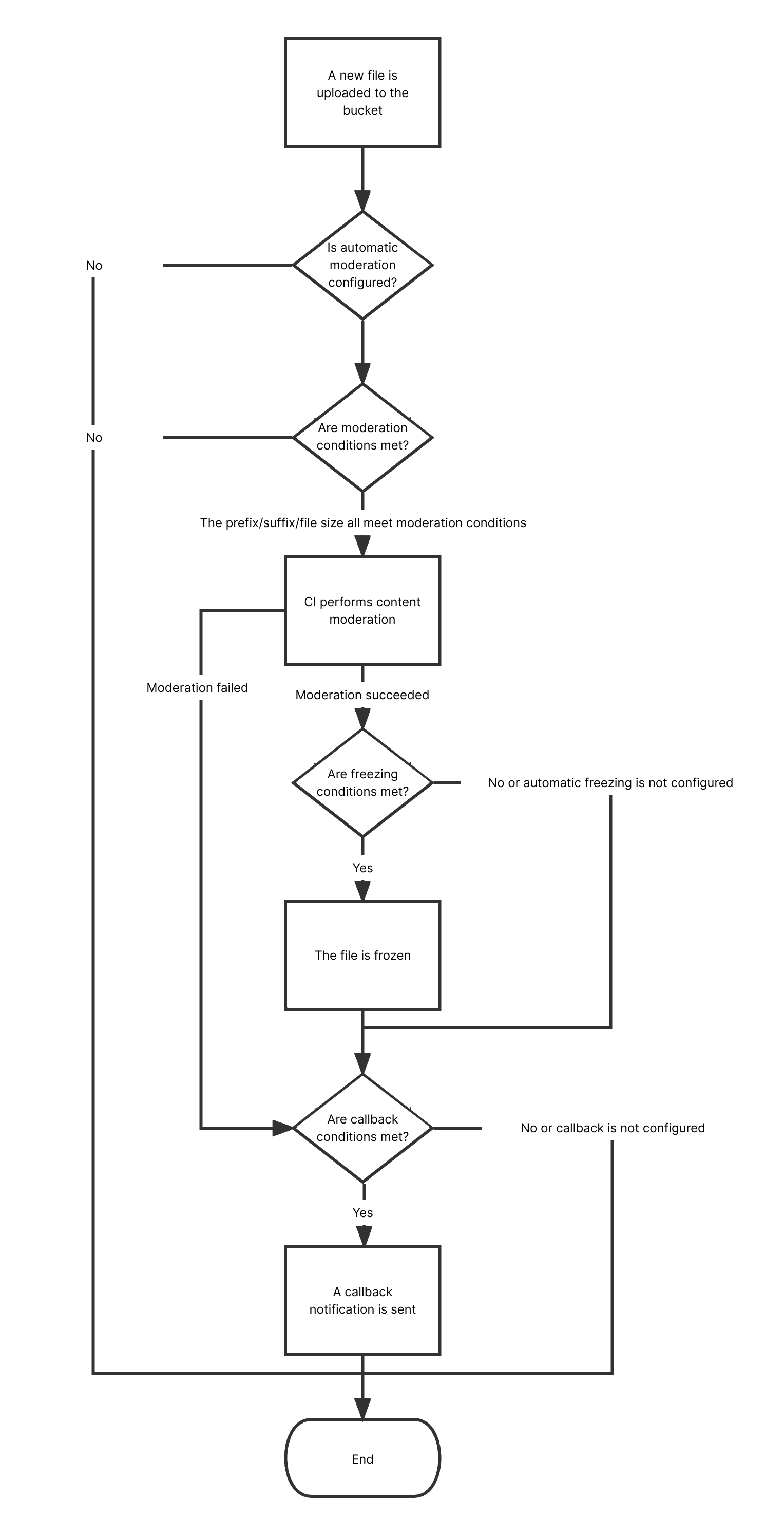
Operation Process





Directions

1. Log in to the CI console. On the Bucket Management page, select the target bucket to enter the bucket management page.
2. On the left sidebar, select Sensitive Content Moderation > Automatic Moderation Configuration and click Video Moderation.
3. Click Add Automatic Video Moderation Configuration and set the following configuration items:
Moderation Scope: You can select The whole bucket or Specified Range.
Path: If you select Specified Range, enter the path of the videos to be moderated.
Example 1: To moderate files in the test directory, set this field to test/.
Example 2: To moderate files prefixed with 123, set this field to 123.
Note:
You can add multiple moderation configurations, but the paths cannot be duplicate or have inclusion relationships. If you have configured to moderate the entire bucket, you cannot add a moderation configuration for a specific path in the bucket.
Moderation Suffix: Supported video formats are MP4 (including other formats under the same MP4 format source: MPG, MPEG, MPE, DAT, VOB, 3GP), WMV (including other formats under the same WMV format source: ASF), RMVB (including other formats under the same RMVB format source: RM), and FLV (including other formats under the same FLV format source: F4V). If you select the Without suffix option, the system will check the Content-Type header of files without extensions to determine whether they are videos. Multiple options can be selected.
Moderation Policy: Select a moderation policy. You can create different policies for refined moderation. Moderation scene options include Pornographic, Illegal, and Advertisement, and you can select one or multiple options. For detailed directions on how to configure a moderation policy, see Setting Moderation Policy.
Moderate: Video image and video sound can be moderated. To moderate video sound, you need to select it in the moderation policy.
Note:
The Moderate option should be used together with the moderation policy. If video sound is not set in the policy, you cannot select Video sound here.
Moderation Scene: Moderation scene options include Pornographic, Illegal, and Advertisement, and you can select one or multiple options.
Frame Capturing Rule: Video moderation is conducted by capturing video frames and checking screenshots. You can select Fixed Time, Fixed Frame Rate, or Fixed Quantity for video frame capturing.
Fixed Time: This option indicates to capture images at fixed intervals to moderate. You can set the time interval and the maximum number of frames per video.
Fixed Frame Rate: This option indicates to capture a fixed number of frames per second to moderate. You can set the number of frames captured per second and the maximum number of frames per video.
Fixed Quantity: This option indicates to moderate a fixed number of captured images for the entire video according to the average percentage.
Restricted File Block: You can enable this service to authorize CI to perform automatic or manual moderation and block the identified non-compliant files by denying public read access to them. After enabling this service, you need to select the block type.
Block Type: You can select a block type and mechanism. Machine moderation and block is selected by default. If you select Manual review freeze, TenDI's professional team will review suspiciously sensitive videos identified during machine moderation.
Callback: After callback is enabled, you will receive video moderation results. You need to select the moderation type and callback content and set the callback URL. For more information, see Callback Content.
4. After completing the configuration, click Save. Videos uploaded subsequently will be moderated.

Notes

1. Video moderation adopts a scoring mechanism, with a score between 0 and 100 returned for each captured video frame.
2. The confirmed part refers to the videos that are confirmed to be normal or sensitive (with a score in the range of [0,60] or (90,100]). For such images, no manual intervention is required.
3. The uncertain part refers to the videos that are suspected to be sensitive (with a score in the range of (60,90]). For such images, manual moderation is recommended.

Help and Support

Was this page helpful?

Help us improve! Rate your documentation experience in 5 mins.

Feedback