tencent cloud
最新优惠
产品
解决方案
价格中心
合作伙伴网络
云市场
探索更多
Prev
Next
消息队列 RabbitMQ 版
动态与公告
新功能发布记录
公告
产品简介
TDMQ 产品系列介绍与选型
什么是消息队列 RabbitMQ 版
产品优势
应用场景
开源托管版与 Serverless 版差异说明
开源版本支持说明
与开源 RabbitMQ 对比
高可用
使用限制
RabbitMQ 相关概念
开区地域
相关云服务
产品计费
计费概述
价格说明
计费示例
按小时付费转包年包月
续费说明
查看消费明细
欠费说明
退费说明
快速入门
入门流程指引
步骤1:准备工作
步骤2:创建 RabbitMQ 集群
步骤3:配置 Vhost
步骤4:使用 SDK 收发消息
步骤5:查询消息
步骤6:销毁资源
用户指南
使用流程指引
配置账号权限
创建集群
配置 Vhost
连接集群
管理消息
配置高级特性
管理集群
查看监控和配置告警
实践教程
实践教程使用说明
RabbitMQ 客户端实践教程
RabbitMQ 消息可靠性实践教程
RabbitMQ 支持 MQTT 协议说明
迁移集群
迁移方案概述
步骤1:购买云上实例
步骤2:迁移元数据上云
步骤3:开启双读写
API 参考(开源托管版)
API 概览
API 参考(Serverless 版)
History
Introduction
API Category
Making API Requests
Relevant APIs for RabbitMQ Serverless PAAS Capacity
RabbitMQ Serverless Instance Management APIs
Data Types
Error Codes
SDK 文档
SDK 概述
Spring Boot Starter 接入
Spring Cloud Stream 接入
Java SDK
Go SDK
Python SDK
PHP SDK
安全与合规
权限管理
网络安全
删除保护
变更记录
云 API 审计
常见问题
服务等级协议
联系我们
文档
消息队列 RabbitMQ 版
用户指南
使用流程指引
使用流程指引
PDF
聚焦模式
字号
最后更新时间: 2026-01-04 15:30:28
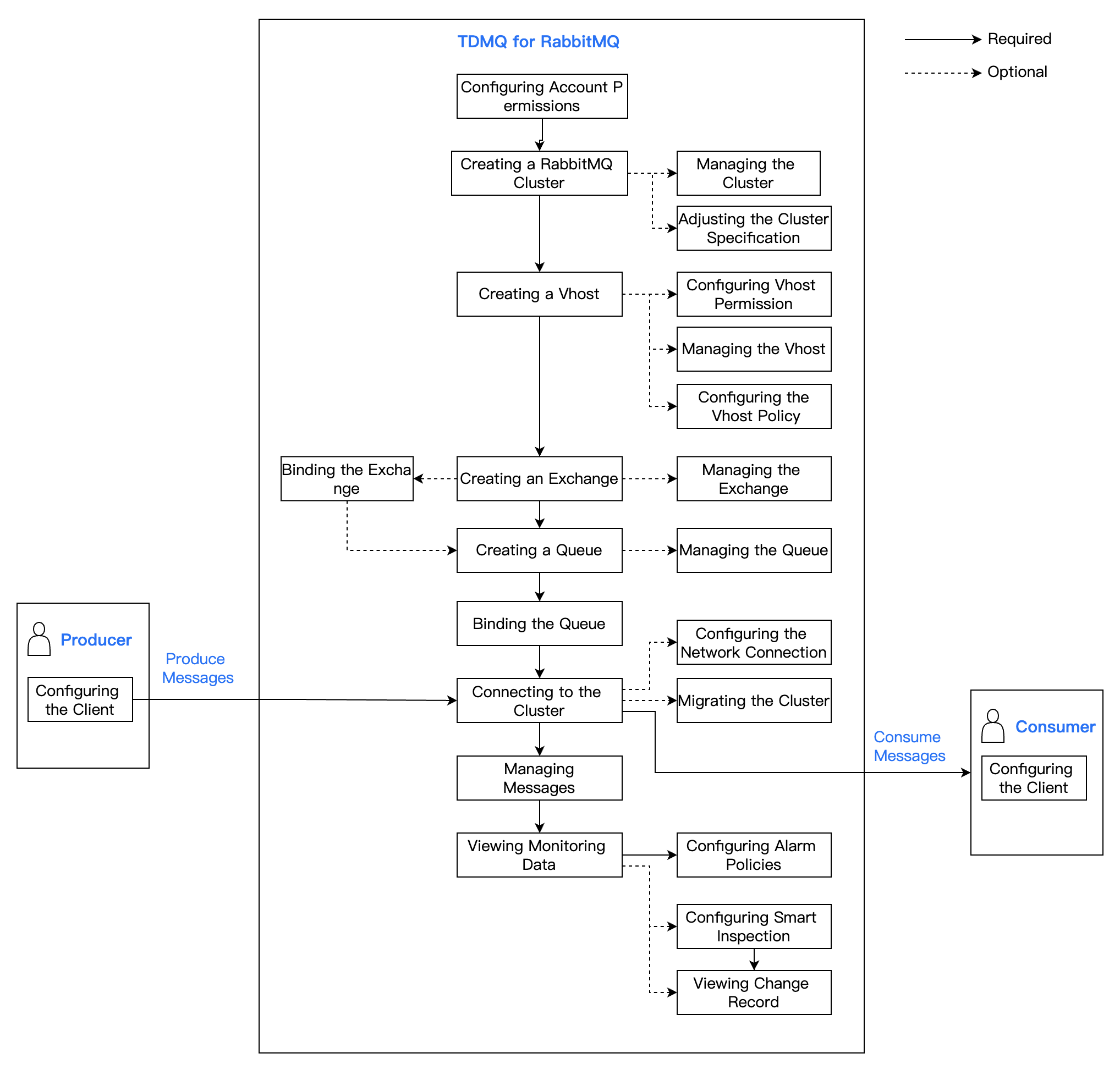
本文介绍消息队列 RabbitMQ 版的业务使用流程,帮助您快速了解 RabbitMQ 的核心操作步骤,高效完成消息生产、消费及运维管理。
上一篇: 步骤6:销毁资源
下一篇: 账号权限概述
帮助和支持
本页内容是否解决了您的问题?
是
否
您也可以
联系销售
或
提交工单
以寻求帮助。
填写满意度调查问卷,共创更好文档体验。
点击前往
文档反馈