tencent cloud

Tencent Cloud WeData

Studio Feature Overview

PDF
Focus Mode
Font Size
Last updated: 2026-01-09 17:45:07
WeData Studio provides an all-in-one big data and AI development IDE, supporting online development for Notebook files, SQL scripts, and files such as Python and Shell.

Key Features

1. The remote kernel mechanism based on Notebook supports submitting code files to the big data engine for execution, making it easy to access data in the big data engine and use the computing resources of the engine.
2. Based on Serverless resource groups, it provides isolated runtime environments at the project and user level to ensure file permissions isolate from one another.
3. The personal runtime environment has a built-in Git application, supporting connecting code files in Studio to remote Git repositories for managed hosting. Currently supported Git providers include: GitLab, GitLab Enterprise Edition.
4. Serverless resource groups use pay-as-you-go billing. Resource billing is performed when the personal runtime environment is in active state. The auto release time of the personal runtime environment supports customizable configuration.

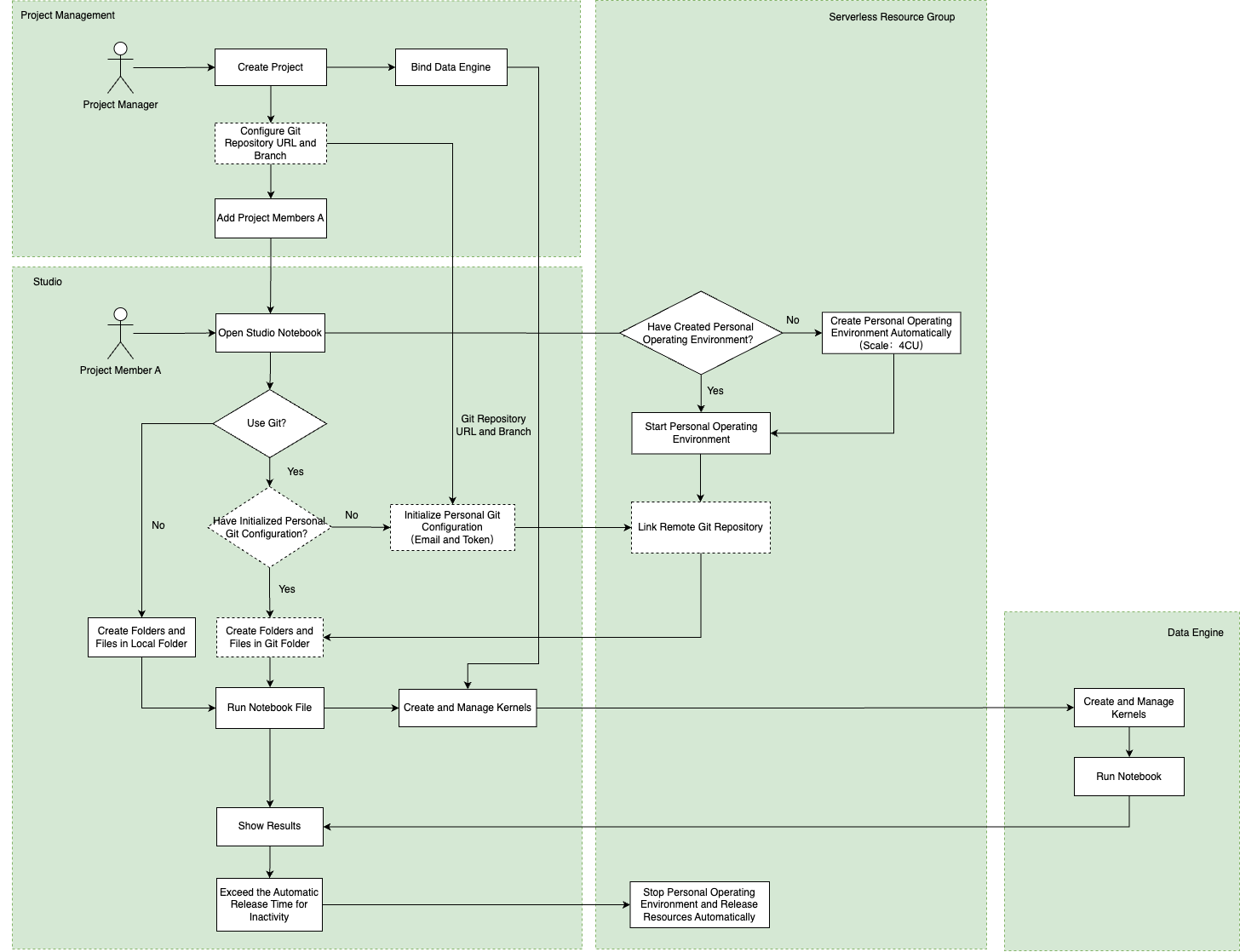
Core Usage Process


1. The project administrator creates a project, binds a storage-compute engine to the project, and configures the Git repository address and branch for the current project.
2. Project member A enters the Studio Notebook development page, determine whether the personal runtime environment has been created.
If created, start the personal runtime environment.
If not created, automatically create a personal runtime environment for user A with built-in Git.
3. If the user does not use Git for source code management, create folders and files directly in the local folder.
4. If the user needs to use Git for source code management, initialize personal Git configuration is required, then connect to the remote Git repository bound to the project. You can subsequently create folders and files in the Git repository.
5. To run a Notebook file, you need to create or select a Kernel, then submit the task to the Spark cluster in the engine for execution and return the execution result.
6. User A logs out of the Notebook development page or times out and becomes inactive, the personal runtime environment will stop automatically and free up resources.

Help and Support

Was this page helpful?

Help us improve! Rate your documentation experience in 5 mins.

Feedback