製品アップデート情報
製品のお知らせ
condition: {// アップロードファイルを5MB未満に制限'numeric_less_than_equal': {'cos:content-length': 5 * 1024 * 1024},}
var policy = JSON.stringify({...conditions: [['content-length-range', 1, 5 * 1024 * 1024], // アップロードファイルサイズの範囲を制限可能(例:1~5MB)],});
condition: {// アップロードファイルのcontent-typeを画像タイプに制限'string_like': {'cos:content-type': 'image/*'}}
var policy = JSON.stringify({...conditions: [// アップロードファイルのcontent-typeを画像タイプに制限['starts-with', '$Content-Type', 'image/*'],],});
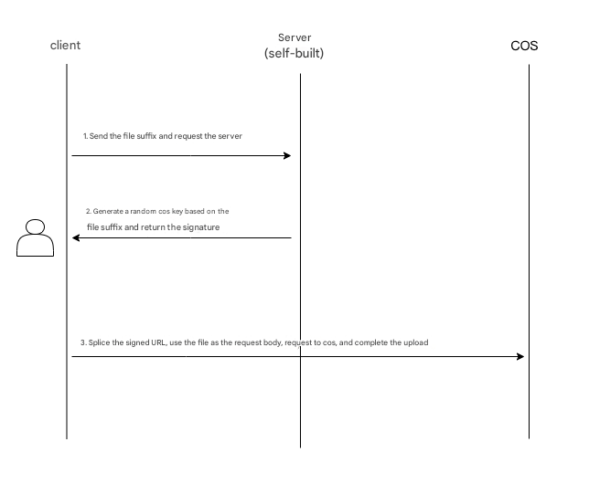
/** サーバーサイドでアップロードパスを生成する例 nodejs **/// フロントエンドから渡されたファイルのサフィックス ext を取得const ext = req.query.ext;const cosKey = generateCosKey(ext);function generateCosKey(ext) {const date = new Date();const m = date.getMonth() + 1;const ymd = `${date.getFullYear()}${m < 10 ? `0${m}` : m}${date.getDate()}`;const r = ('000000' + Math.random() * 1000000).slice(-6);const cosKey = `file/${ymd}/${ymd}_${r}${ext ? `.${ext}` : ''}`;return cosKey;};

フィードバック