Clawdbot: The Open-Source AI Assistant Redefining Autonomy and Personal Agency
In the rapidly evolving landscape of artificial intelligence, Clawdbot (often referenced as Moltbot) has emerged as a viral sensation, capturing the imagination of Silicon Valley's early adopters and tech enthusiasts. Created by developer and entrepreneur Peter Steinberger, this open-source, agentic AI assistant represents a significant leap from conversational chatbots to a proactive, autonomous digital entity. Unlike cloud-based, walled-garden assistants, Clawdbot operates on a simple but revolutionary premise: it's a smart model with "eyes and hands" that runs persistently on your own hardware, acting on your behalf across the digital tools you use every day. Its rapid ascent from a niche project to a topic of widespread discussion signals a potential paradigm shift in how humans interact with and delegate tasks to AI.
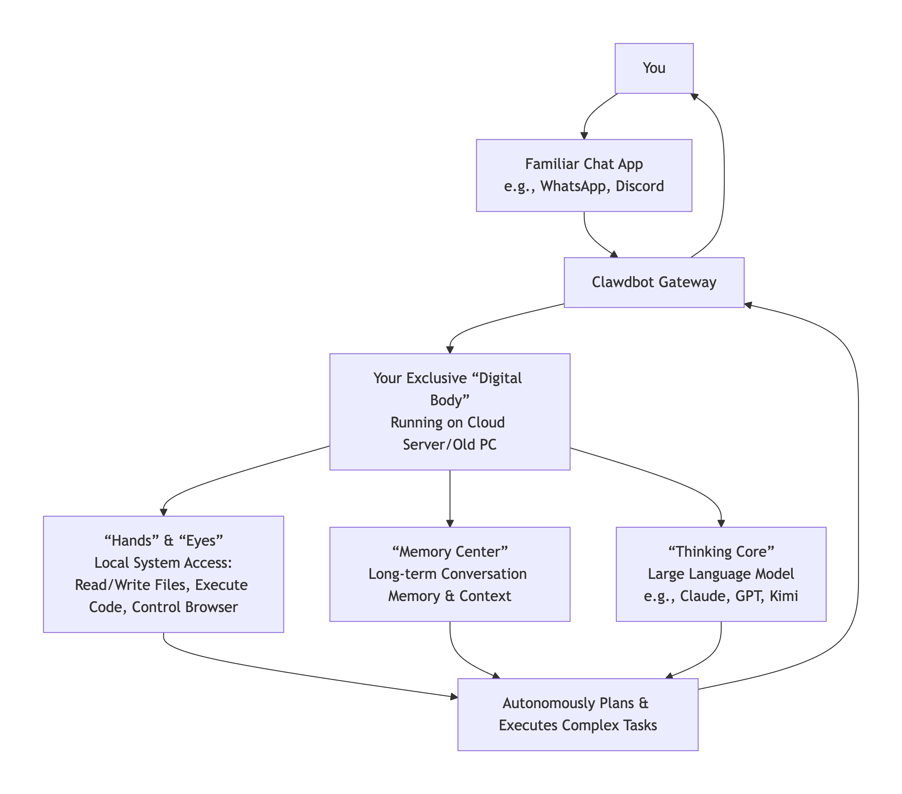
Clawdbot is an open-source, locally-hosted personal AI assistant. At its core, it is an example of agentic AI—a system designed to autonomously execute multi-step tasks and workflows rather than merely respond to queries. Its defining characteristic is persistent agency; it runs 24/7 on a user's dedicated device (commonly a Mac Mini), maintaining continuous context and memory.
A key philosophical differentiator is its architecture of user sovereignty. As noted by users, your context, memory, and the assistant's skills reside on your computer, not in a corporate-controlled cloud. This makes it a deeply personal tool that users can hack, extend, and truly own. It integrates seamlessly into existing communication workflows, primarily operating through familiar chat apps like WhatsApp, Telegram, and Discord, where you interact with it as you would a human teammate.
Clawdbot's functionality is powered by the strategic integration of several advanced components. The table below breaks down its core operational architecture:
| Component | Function | User Implication |
|---|---|---|
| Large Language Model (LLM) Brain | Uses frontier models (e.g., Anthropic's Claude, OpenAI's GPT) via API to process language, reason, and plan. | Users must provide their own API subscriptions (Claude, ChatGPT, CoPilot), allowing for choice and control over the core intelligence. |
| Persistent Memory & Context | Maintains a rolling memory of all interactions, tasks, and user data across sessions. | The assistant remembers everything, enabling complex, long-term projects and personalized support without repetitive explanations. |
| Skill & Plugin System | A growing library of modular "skills" that grant the bot access to tools (Gmail, Calendar, code editors, browser control). | The bot can perform real-world actions: send emails, check flight status, write code, manage smart home devices, etc. |
| Communication Layer | Connects to chat app APIs (Telegram, Discord, WhatsApp), serving as the primary user interface. | Interaction is natural and happens on the user's preferred platform, lowering the barrier to delegation. |
| Local Execution Environment | Runs on a user's always-on computer with full system access (shell, files, browser). | This is the source of its powerful autonomy but also its primary security consideration, as it can execute any action a human could on that machine. |

Its agentic workflow is cyclical: it receives a natural language command via chat, uses its LLM to break it down into a plan, executes steps by calling relevant skills and system tools, and reports back—all while learning and storing context for future use. Remarkably, it can even self-improve; users report it can write its own new skills or modify its configuration when it identifies a gap in its capabilities.
Clawdbot’s capabilities extend far beyond simple scheduling. User testimonials paint a picture of a versatile, proactive, and deeply integrated digital coworker:
Clawdbot’s design makes it adaptable to a wide array of personal and professional contexts. The following table outlines its primary application scenarios:
| Scenario | Description | Example Use Cases |
|---|---|---|
| The Personal Executive Assistant | Manages an individual's digital life and personal logistics. | Email triage, calendar management, travel coordination, personal finance tracking, habit monitoring, smart home control. |
| The Company or Team Assistant | Acts as a shared resource for a small team or business, handling operational tasks. | Automating customer support triage, managing internal documentation, coordinating project timelines, handling expense reports. |
| The Developer Co-pilot | Serves as an autonomous coding partner that can execute entire workflows. | Writing and reviewing code, debugging, running test suites, deploying applications, managing infrastructure. |
| The Family or Household Assistant | Coordinates tasks and information for a household, accessible to multiple family members. | Managing shared calendars, ordering groceries, controlling household IoT devices, organizing family photos/documents. |
| The Research and Learning Companion | Helps in synthesizing information and creating knowledge bases. | Summarizing research papers, building a "second brain" from notes (e.g., Obsidian), creating study guides from course materials. |
The explosive community response to Clawdbot suggests it is more than a fleeting trend. Its future trajectory points toward several key developments:
The power of Clawdbot is inextricably linked to its most significant caveat: security.
Clawdbot is not merely another AI tool; it is a foundational prototype for the next era of human-computer interaction. It successfully demonstrates that effective, autonomous AI agency is possible today by combining persistent memory, tool integration, and a user-centric, open-source model. While it demands technical savvy and a serious approach to security, its promise is immense: a truly personalized, extensible, and sovereign digital entity that acts less like software and more like a competent teammate. As the project evolves, it may well be remembered as the catalyst that moved AI from being a tool we use to an agent we collaborate with and delegate to, fundamentally reshaping our digital lives.
Disclaimer: This analysis is based on publicly available documentation and user testimonials as of early 2026. The open-source project is under active development, and its features, capabilities, and security landscape are subject to rapid change.