History
Introduction
API Category
Making API Requests
Region APIs
Instance APIs
Cloud Hosting Cluster APIs
Image APIs
Instance Launch Template APIs
Placement Group APIs
Key APIs
Security Group APIs
Network APIs
Data Types
Error Codes
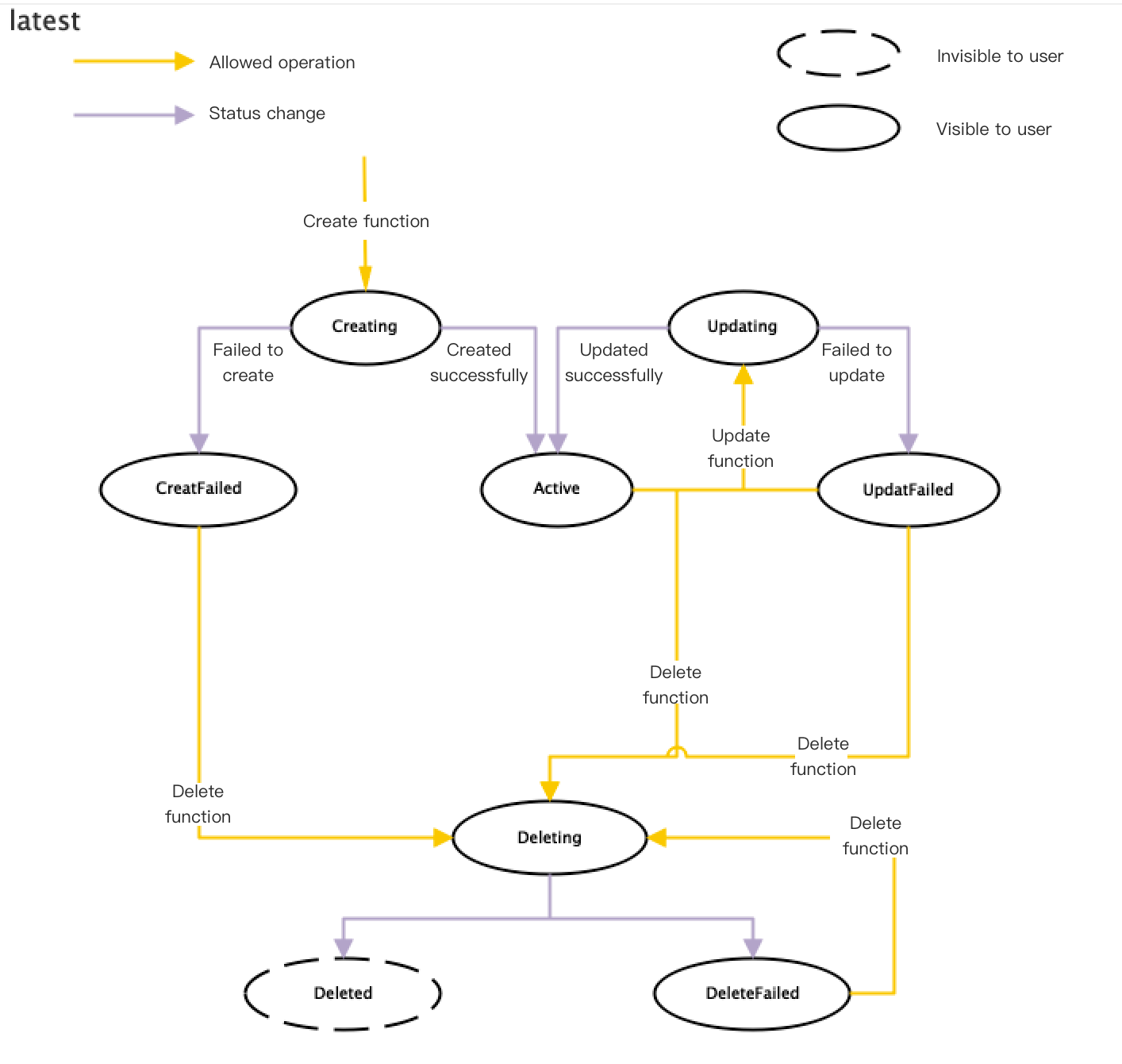
Status(接口返回 Status 值) | 说明 |
Creating | 函数创建中 |
CreateFailed | 函数创建失败(如果已生成函数信息,则可以删除后再创建) |
Active | 函数可用 |
Updating | 函数更新中 |
UpdateFailed | 函数更新失败 |
Publishing | 函数版本发布中 |
PublishFailed | 函数版本发布失败 |
Deleting | 函数删除中 |
DeleteFailed | 函数删除失败 |


AvailableStatus(接口返回 AvailableStatus 值) | 说明 |
Available | 可用状态 |
InsufficientBalance | 因欠费导致函数不可用 |
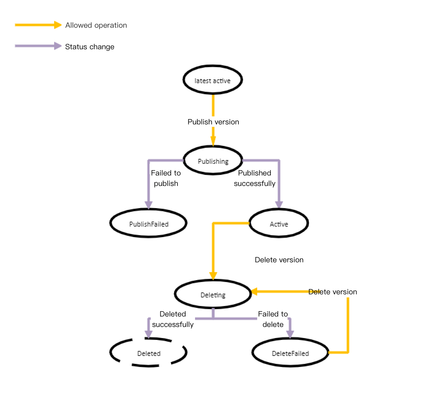
Status(接口返回 Status 值) | 说明 |
Publishing | 层发布中 |
PublishFailed | 层发布失败 |
Active | 层可用 |
Deleting | 层删除中 |
DeleteFailed | 层删除失败 |
Deleted | 层已删除 |
文档反馈