tencent cloud

简介

PDF
聚焦模式
字号
最后更新时间: 2024-01-16 17:39:39
移动推送(Tencent Push Notification Service)是一款专业的移动 App 推送平台,支持百亿级的通知和消息推送,秒级触达移动用户,现已全面支持 Android 和 iOS 两大主流平台,开发者可以方便地通过嵌入 SDK,通过 API 调用或 Web 端可视化操作,实现对特定用户推送,大幅提升用户活跃度,有效唤醒沉睡用户,并实时查看推送效果。

功能说明

Android SDK 是移动推送服务为客户端实现消息推送而提供给开发者的接口,主要负责完成以下功能:
提供通知和消息二种推送形式,方便用户使用。
账号、标签与设备的绑定接口,以便开发者实现特定群组的消息推送,丰富推送方式。
点击量上报,统计消息被用户点击的次数。
提供多厂商通道集成功能,方便用户集成多厂商推送。

SDK 说明

从官网上下载下来的包,解压后内容如下:



解压后根目录五个文件夹内容:

Demo 文件夹:移动推送官方 Demo 程序,用户可以参考相关配置。
flyme-notification-res 文件夹:魅族推送通道的资源文件,用于低版本魅族手机兼容,Flyme 6.0 及以下版本的魅族手机用户需要将对应的文件复制到 App 的 res 目录下。
libs 文件夹:包含移动推送的 jar 和 so 文件。
Other-Platform-SO 文件夹:包含其它不常用 CPU 架构的 so 文件。
Other-Push-jar 文件夹:移动推送封装的华为、魅族、小米、OPPO、VIVO、FCM 的 jar 包。

libs 目录详细介绍




android-support-v4.jar: 谷歌推出的兼容包,兼容 Android1.6 以上的系统。
jg-filter-sdk-1.1.jar:金刚扫描的 jar 包,使用腾讯 SDK 的产品必须带上。
tpns-baseapi-sdk-x.x.x.x.jar:移动推送提供的部分底层公共 API。
tpns-core-sdk-x.x.x.x.jar:移动推送 SDK 核心模块代码,存放所有对外的类、API 和组件。
tpns-mqttchannel-sdk-x.x.x.x.jar:移动推送上层实现基于 MQTT 协议的通信功能,长连接独立在一个进程中。
tpns-mqttv3-sdk-x.x.x.x.jar:移动推送改造后的 MQTT 协议包,提供多厂商通道集成功能,方便用户集成多厂商推送。

常用场景流程说明

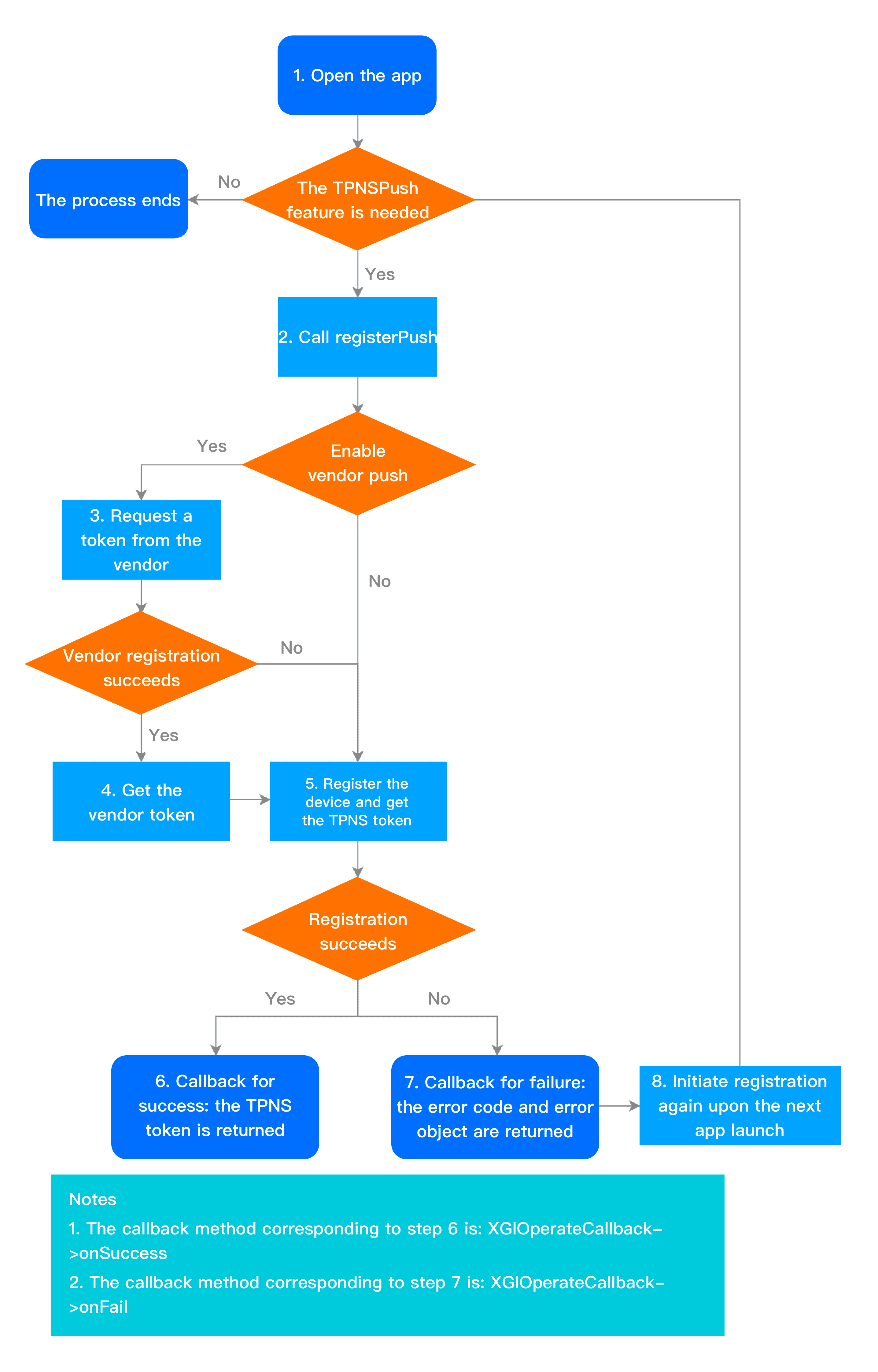
设备注册流程

下图为设备注册相关流程,具体接口方法请查看 启动与注册



设备反注册流程

下图为设备反注册相关流程,具体接口方法请查看 反注册



账号相关流程

下图为账号相关流程,具体接口方法请查看 账号管理



标签相关流程

下图为标签相关流程,具体接口方法请查看 标签管理



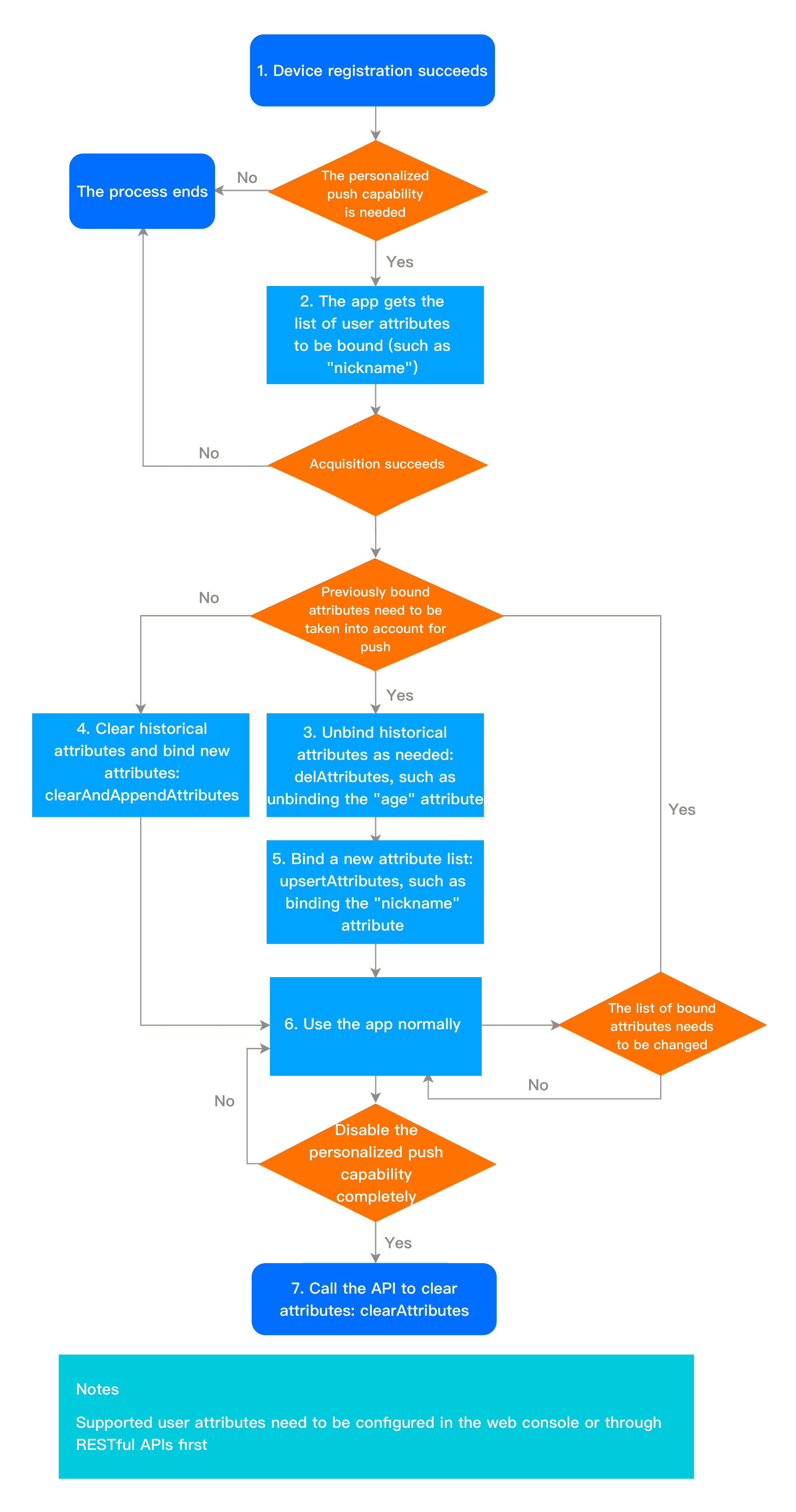
用户属性相关流程

下图为用户属性相关流程,具体接口方法请查看 用户属性管理



帮助和支持

本页内容是否解决了您的问题?

填写满意度调查问卷,共创更好文档体验。

文档反馈