tencent cloud

数据万象

动态与公告
产品动态
产品公告
产品简介
产品概述
产品优势
应用场景
功能概览
地域与域名
使用限制
产品计费
计费概述
计费方式
计费项
免费额度
欠费说明
查看消费明细
常见问题
快速入门
注册与登录
绑定存储桶
上传和处理文件
下载和删除文件
解绑存储桶
通过 COS 使用数据万象
能力地图
图片处理
媒体处理
内容审核
AI 内容识别
文档处理
智能语音
文件处理
用户指南
概览
存储桶管理
智能工具箱
任务与工作流
数据监控
用量统计
实践教程
版权保护解决方案
图片处理实践
API 授权策略使用指引
工作流实践
API 文档
API 概览
结构体
公共请求头部
公共响应头部
开通万象服务
图片处理
AI 内容识别
智能语音
媒体处理
内容审核
文档处理
文件处理
任务与工作流
云查毒
错误码
请求签名
SDK 文档
SDK 概览
图片处理 Android SDK
图片处理 iOS SDK
COS Android SDK
C SDK
C++ SDK
.NET(C#) SDK
Go SDK
COS iOS SDK
Java SDK
JavaScript SDK
Node.js SDK
PHP SDK
Python SDK
小程序 SDK
SDK 产品个人信息保护规则
安全与合规
权限管理
常见问题
基础设置
文档处理
媒体处理
内容识别
智能语音
服务协议
Service Level Agreement
联系我们
词汇表

设置视频审核

PDF
聚焦模式
字号
最后更新时间: 2024-08-30 11:02:31

简介

视频审核功能可对视频内容进行安全审核。视频审核的检测场景包括鉴黄违法违规广告检测
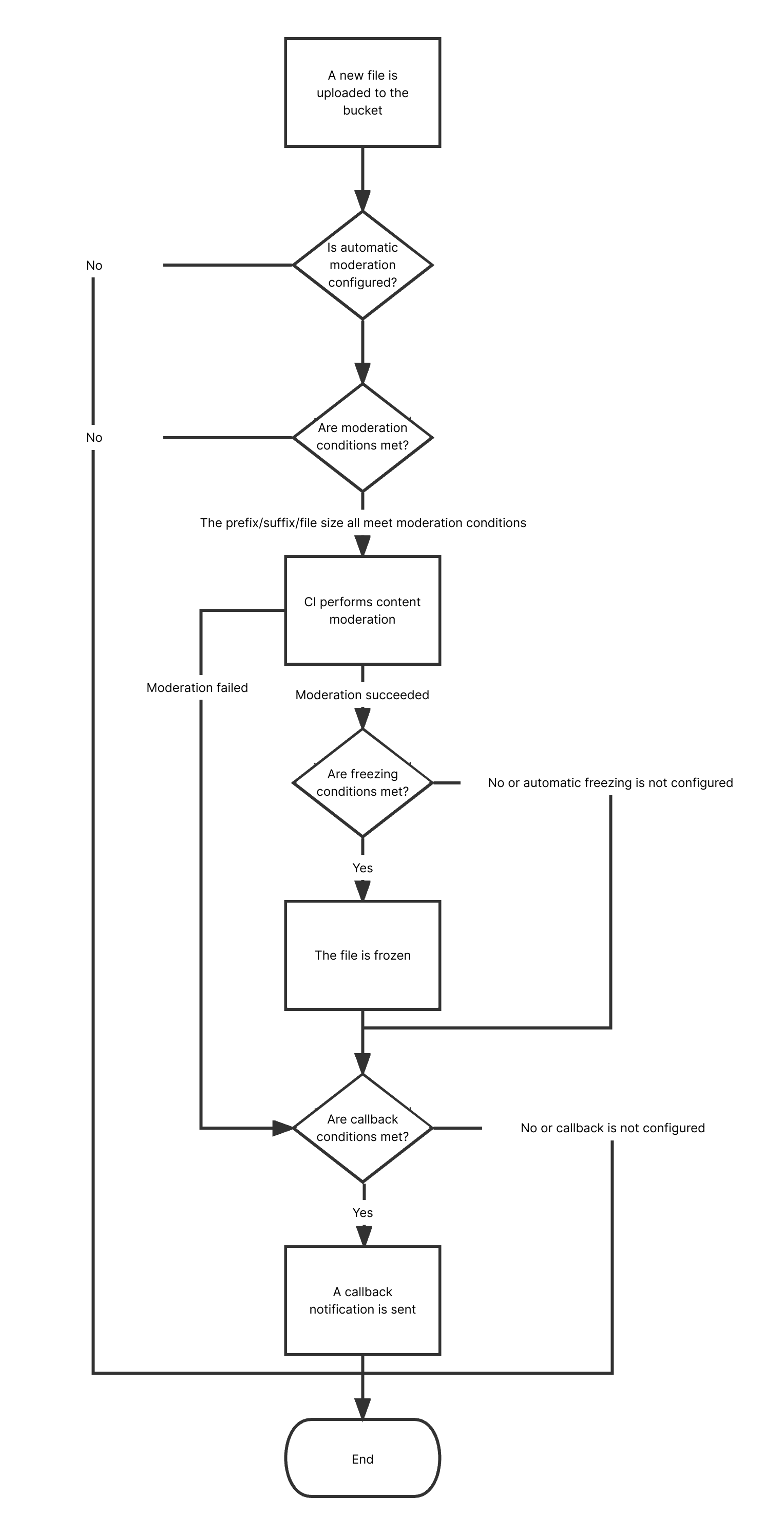
开启视频审核功能后,每当存储桶中新产生视频时,将自动进行检测,并支持自动冻结(禁止公有读访问)检测出的违规内容。通过调用内容审核API 接口,您可以对对象存储(Cloud Object Storage,COS)中的存量视频进行扫描审核。
说明:
视频审核基于视频截帧,通过对所截图片进行审核的方式实现此功能。开启视频审核时您可选择截帧方式,详情请查看操作步骤。
当前视频审核的视频限制为:视频格式支持 mp4、avi、mkv、wmv、rmvb、flv、m3u8、mov、m4v、3gp,视频大小不能超过5GB,截帧数不能超过1万帧。

操作流程





操作步骤

1. 登录 数据万象控制台 ,在存储桶管理页面选择并单击需操作的存储桶名称,进入存储桶管理页面。
2. 在左侧导航栏中,选择内容审核,单击自动审核配置 > 视频审核
3. 单击添加视频自动审核配置,进入视频审核配置页面,按照如下配置项说明进行配置:
审核范围:可选择审核的范围为整个存储桶、前缀匹配或通配符匹配。
整个存储桶:当上传视频到存储桶中任意位置时,将自动进行审核。
前缀匹配:您可以指定某个视频上传至存储桶中某个前缀下时进行审核或者对某个前缀指定不审核。
示例1:如您需要审核指定目录 test 内的文件,则需要填写指定前缀为 test/。
示例2:如您需要审核指定前缀为123的文件,则需要填写指定前缀为123。
通配符匹配:您可以通过通配符自定义匹配需要审核的文件,当前支持的通配符"*"、"?",如果您的路径中包含这些通配符,需要进行转译,否则我们将按通配符进行匹配。
注意:
您可以添加多条审核配置,但审核路径不能重复或存在包含关系。例如您已经配置了审核整个存储桶,则不能再添加针对存储桶内某个路径的审核。
审核后缀:视频格式支持 mp4(会同时支持同 mp4 格式源下的其他后缀,包括 mpg,mpeg、mpe、dat、vob、3gp)、wmv(会同时支持同 wmv 格式源下的其他后缀,包括 asf)、rmvb(会同时支持同 rmvb 格式源下的其他后缀,包括 rm)、flv(会同时支持同 flv 格式源下的其他后缀,包括 f4v)、空后缀(勾选后,将在审核前检测后缀为空的文件,根据 http 头的 content-type 判断是否为视频文件)等,支持多选。
选择审核策略:请选择您配置的审核策略,不同审核策略对应不同的策略分类,您可以通过自定义策略定制个性化场景审核。支持审核涉黄、违法违规、广告审核场景,可勾选一种或多种检测场景。您可以前往 设置审核策略 查看如何配置审核策略。
审核内容:支持审核视频画面、视频声音。其中审核视频声音,需在审核策略中勾选。
注意:
审核内容需要结合审核策略使用,假如您的审核策略中未设置视频声音,则不可勾选视频声音。
已关联风险库:审核策略中关联的风险库。
审核场景:支持审核涉黄、违法违规、广告审核场景,可勾选一种或多种检测场景。
每日审核上限:设置上限后,当日将审核固定数量视频,超出部分不再审核,次日将审核新增视频。一个视频若有多个截帧,将会产生多次审核,最终审核次数可能超过视频个数上限。
审核截帧规则:视频审核基于视频截帧,通过对所截图片进行审核的方式实现此功能。支持固定时间、固定帧率和固定数量审核截帧。
固定时间:以固定时间间隔截取图片进行审核。您可设定时间间隔和单视频最大截帧数。
固定帧率:每秒截取固定帧数图片进行审核。您可设定每秒截帧数和单视频最大截帧数。
固定数量:按照平均百分比对全视频截取固定数量图片进行审核。
冻结设置:您可以选择开启该服务,开启后将授权数据万象对相应类型文件进行自动机审冻结,从而禁止公有读访问已检测的违规内容。开启服务后,您需要选择冻结的文档类型和冻结文档分值区间。
冻结方式:当前支持以下两种冻结方式。
将文件变为私有读:通过将文件的访问权限修改为私有读(private),达到文件冻结的效果。使用这种方式,再次访问文件将会返回“403”状态码,表示无权访问文件。有关文件权限的信息,可参见 文件 ACL 概述
将文件转移到备份目录:通过将文件移动到备份文件目录,达到文件冻结的效果。使用这种方式,再次访问文件将会返回“404”状态码,表示文件不存在。备份目录由后台自动生成,位于当前存储桶下的路径为:audit_freeze_backup/increment_audit。
冻结类型: 您可指定针对不同业务场景,选择冻结的文档类型和冻结文档分值区间(即60-100的整数,分值越大则说明文档越敏感)。
回调设置:开启回调后将把相应视频的审核结果反馈给您。您需选择回调的审核类型、回调内容,同时设置回调 URL。回调详情请查看 回调内容
4. 配置完成后,单击保存即可启用该功能。后续将对您新上传的视频文件进行审核。

相关说明

视频审核为打分制,对于每一张视频截帧截取出来的图片帧均有一个0 - 100的分值。
确定部分指确定是敏感图片帧和确定正常的图片帧,分值在[0,60]和(90,100]区间,我们认为图片帧置信度比较明确,无需用户人为干预。
不确定部分指疑似敏感图片帧,系统无法明确区分是否为敏感内容,分值在(60,90]区间,建议用户根据自身业务对审核强度的需求来指定分数阈值。

帮助和支持

本页内容是否解决了您的问题?

填写满意度调查问卷,共创更好文档体验。

文档反馈