tencent cloud

应用云渲染

产品动态
产品简介
产品概述
基本概念
产品优势
应用场景
购买指南
计费概述
计费说明
购买流程
欠费说明
退费说明
自动续费规则
快速入门
基本技术概念
快速入门
技术接入
接入 Demo
控制台指南
应用管理
项目管理
云端推流服务
并发管理
多人互动
会话状况查询
实践教程
如何实现云端原生录制
如何使用 CAR-CLI 实现应用上传及版本更新
如何实现并发资源共享
如何实现移动端中文输入
如何将云渲染画面推流到直播间
如何实现多人互动
如何实现直播间弹幕互动小玩法
如何配置并使用云浏览器
SDK 文档
JavaScript SDK
Android SDK
iOS SDK
API 文档
History
Introduction
API Category
Making API Requests
User APIs
Application Management APIs
Project Management APIs
Concurrency Management APIs
Stream Push Service APIs
Data Types
Error Codes
常见问题
云渲染基础相关
云渲染接入相关
云上应用相关
服务等级协议
CAR 政策
隐私政策
数据处理和安全协议
联系我们

并发资源调度相关

PDF
聚焦模式
字号
最后更新时间: 2025-08-19 15:04:33

应用云渲染并发包指的是什么?如何确定购买数量?

应用云渲染并发包是应用云渲染最小购买单位,每个并发包可以包括若干个并发,一路应用云渲染并发最多只能同时支持一个用户连接。您可以根据您的业务需要(用户并发数的峰值、平均值以及潜在用户的所在地域)选择您购买并发的数量和地区分布,来为您的用户提供最优质的云渲染服务。

直接退出 Web 页面等客户端时,应用云渲染并发需要多久释放?

如果前端用户直接关闭页面断开云渲染服务连接时,因为未调用 DestroySession,应用云渲染并发将保持 90s 的重连时间等待用户重连。

如何知道用户什么时候断开云渲染连接?

建议在客户的业务后台和客户端直接维持一个心跳,通过心跳来感知用户断开连接。

如何立即释放应用云渲染并发?

后端主动调用云 API 中的 DestroySession

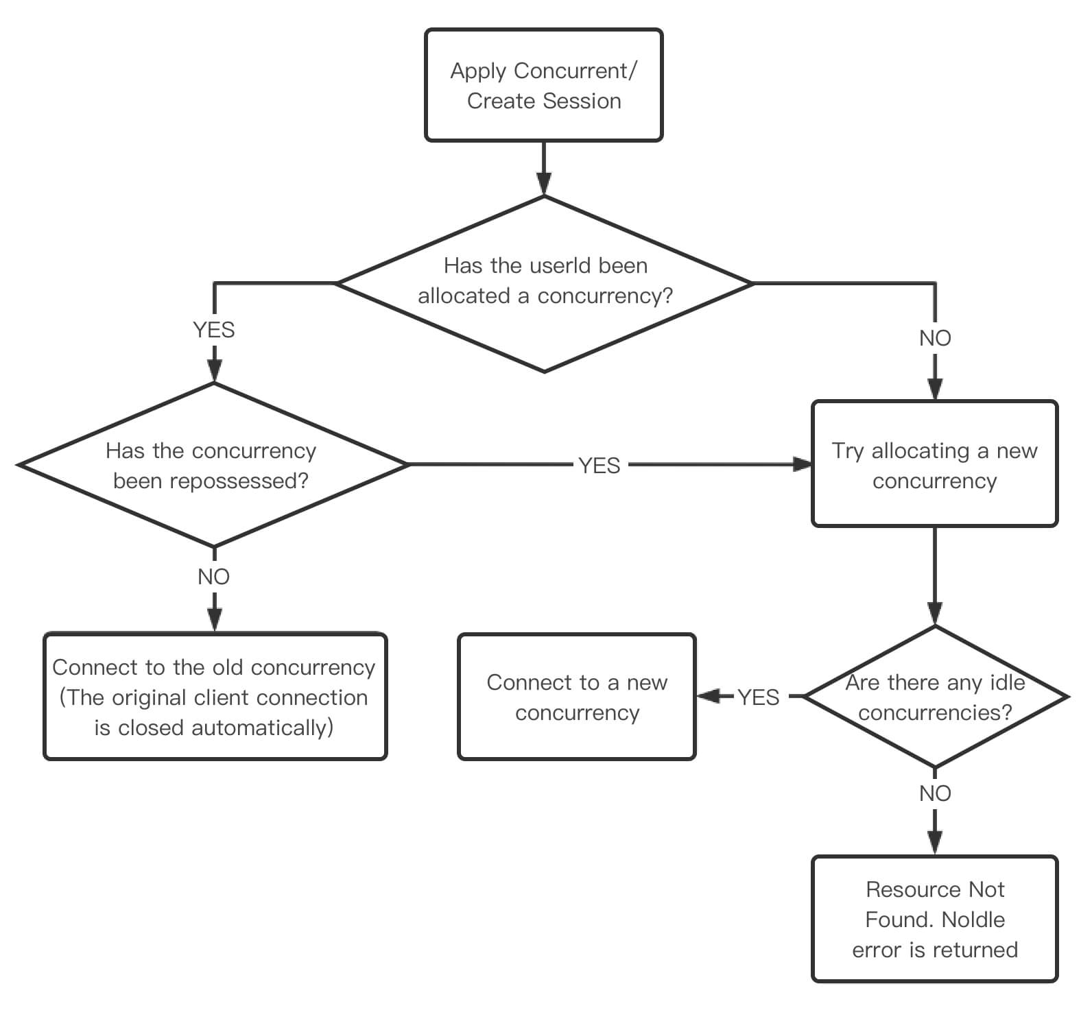
应用云渲染在调用申请并发的 API 接口时,提示“没有空闲并发”要怎样处理?

可以按照如下几项进行排查:
控制台没有并发包是无法调度的,确认是否已购买应用云渲染并发包。
控制台查看请求项目下是否绑定了并发包,没有的话需要绑定对应类型并发包。
控制台查看请求项目下是否有空闲并发,上一个用户退出应用后并发会有一个清理恢复过程,需要等待并发恢复空闲才可以申请成功。

ApplyConcurrent 和 CreateSession 能不能重复调用? 重复调用是连接到新并发还是原来并发?

可以重复调用。如果原有并发没有被回收,则连接原来并发,同时会断开原来的客户端连接; 如果原来并发已经被回收,则连接新并发。



用户长期不操作是否会断开连接?

应用云渲染服务不会主动断开用户连接,需要业务根据 SDK 回调主动断开连接。空闲操作时间可以自定义 init 接口 中的 idleThreshold 参数,业务侧收到回调时可以调用 DestroySession 来释放并发。

帮助和支持

本页内容是否解决了您的问题?

填写满意度调查问卷,共创更好文档体验。

文档反馈