
任务状态 | 描述 | 下一状态 |
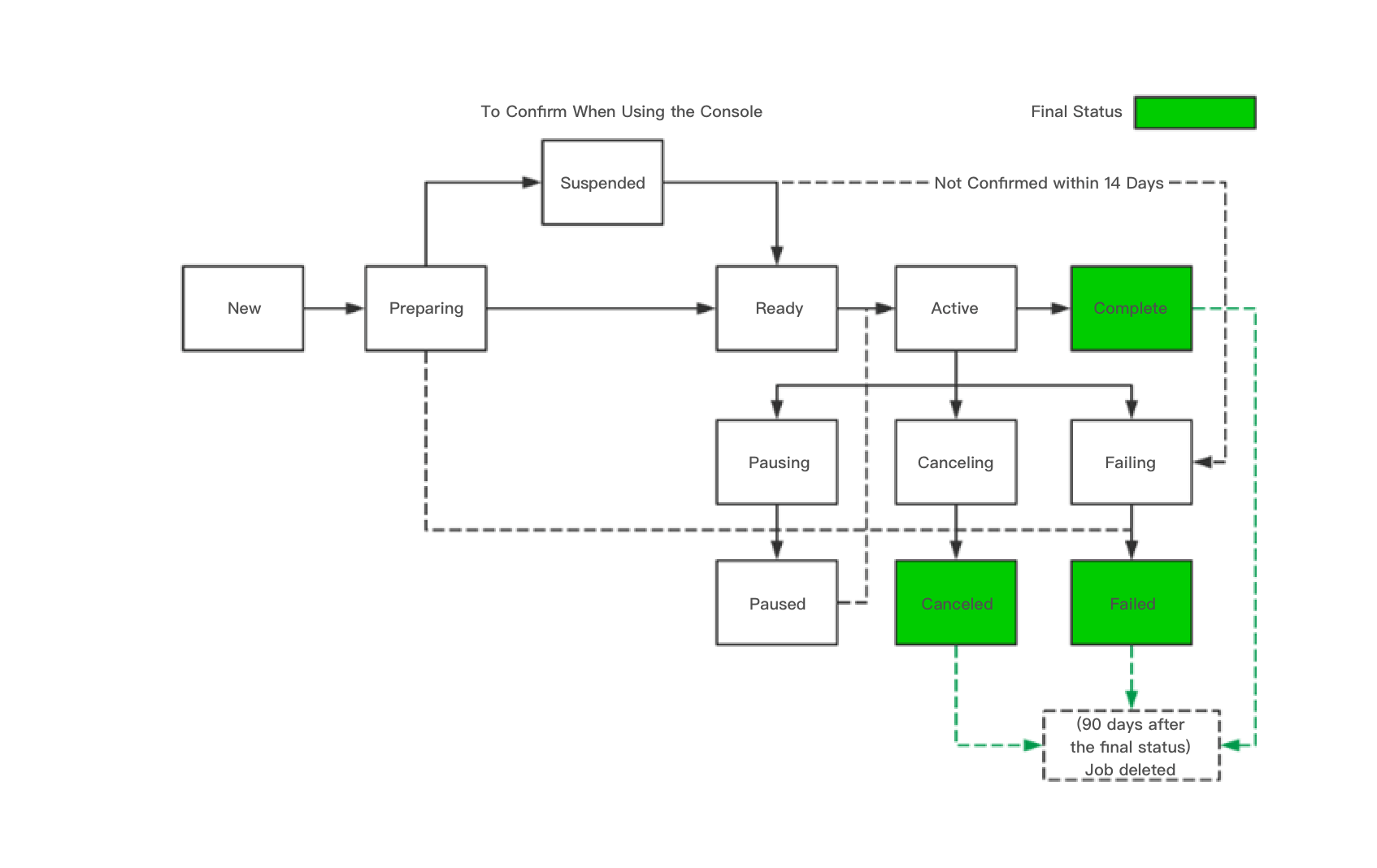
New | 当一项任务刚被创建时,任务的状态即为 New 。 | 可转换至 Preparing,代表 COS 开始解析您任务中的清单。 |
Preparing | COS 开始解析批量处理任务中配置的清单及其他信息时,任务的状态即 Preparing。 | 可转换至 Ready 状态或者 Suspended 状态。转换至 Ready 状态代表您的批量处理任务配置信息已由 COS 解析完毕,COS 即将根据您的配置对清单中的对象执行指定操作。转换至 Suspended 状态代表您的批量处理任务配置信息已由 COS 解析完毕,但 COS 仍需要您的确认才可执行。这一状态在控制台配置批量处理任务时出现。 |
Suspended | 批量处理任务需要等候您的确认才可以执行,这种待确认的状态即 Suspended ,这一状态是在控制台上创建任务时产生。当经过您确认,COS 开始执行任务时,这一状态切换到下一状态,且不会再转换为该状态。 | 当您确认执行任务时,任务状态会切换为 Ready。 |
Ready | COS 解析完您批量处理任务中的对象清单和任务配置信息,即将执行批量处理任务时,任务状态为 Ready。 | 可转换至 Active 状态,此时 COS 开始执行任务。如果您有更高优先级的任务正在执行中,那么 COS 将保持您的任务状态为 Ready ,直到高优先级的任务状态转换为 Complete。 |
Active | 可转换至 Complete、Failing、Pausing 或者 Cancelling 等状态。当您的任务成功结束或者失败时,或者由于您的中止命令,例如取消任务时,状态会根据具体的原因进行切换。 | |
Pausing | COS 中断正在处理的批量处理任务,切换至 Paused 的中间状态即 Pausing。 | 可切换至 Paused 状态。当 COS 确保已中止您正在执行的批量处理任务时,状态即切换至 Paused。 |
Paused | 当您创建一项更高优先级的批量处理任务时,您当前正在执行的批量处理任务将会被切换至 Paused 状态。 | 当一项高优先级的任务完成、失败或者等待确认时,Paused 状态的任务可自行切换至 Active 状态。 |
Complete | 当批量处理任务已成功完成所有清单内对象的批量操作或者失败时,任务状态切换为 Complete。 如您配置了生成任务报告,COS 将在任务状态切换为Complete 时向您指定存储桶中投递任务报告。 | Complete 状态是最终状态,当一项任务切换 Complete 状态时,将不再切换至其他状态。 |
Cancelling | COS 取消正在处理的批量处理任务,切换至 Cancelled 的中间状态即 Cancelling。 | 可切换至 Cancelled 状态。当 COS 确保已取消您正在执行的批量处理任务时,状态即切换至 Cancelled。 |
Cancelled | 当批量处理任务已被成功取消时,任务状态为 Cancelled,此时您将无法对任务状态进行任何修改。 | Cancelled 状态是最终状态,当一项任务切换 Cancelled 状态时,将不再切换至其他状态。 |
Failing | COS 切换至 Failed 的中间状态即 Cancelling。 | 可切换至 Failed 状态。 |
Failed | Failed 状态是最终状态,当一项任务切换 Failed 状态时,将不再切换至其他状态。 |
文档反馈