tencent cloud

对象存储

动态与公告
产品动态
产品公告
产品简介
产品概述
功能概览
应用场景
产品优势
基本概念
地域和访问域名
规格与限制
产品计费
计费概述
计费方式
计费项
免费额度
计费示例
查看和下载账单
欠费说明
常见问题
快速入门
控制台快速入门
COSBrowser 快速入门
用户指南
创建请求
存储桶
对象
数据管理
批量处理
全球加速
监控与告警
运维中心
数据处理
内容审核
智能工具箱
数据工作流
应用集成
工具指南
工具概览
环境安装与配置
COSBrowser 工具
COSCLI 工具
COSCMD 工具
COS Migration 工具
FTP Server 工具
Hadoop 工具
COSDistCp 工具
HDFS TO COS 工具
GooseFS-Lite 工具
在线辅助工具
自助诊断工具
实践教程
概览
访问控制与权限管理
性能优化
使用 AWS S3 SDK 访问 COS
数据容灾备份
域名管理实践
图片处理实践
COS 音视频播放器实践
工作流实践
数据直传
内容审核实践
数据安全
数据校验
大数据实践
COS 成本优化解决方案
在第三方应用中使用 COS
迁移指南
本地数据迁移至 COS
第三方云存储数据迁移至 COS
以 URL 作为源地址的数据迁移至 COS
COS 之间数据迁移
Hadoop 文件系统与 COS 之间的数据迁移
数据湖存储
云原生数据湖
元数据加速
数据加速器 GooseFS
数据处理
数据处理概述
图片处理
媒体处理
内容审核
文件处理
文档处理
故障处理
获取 RequestId 操作指引
通过外网上传文件至 COS 缓慢
访问 COS 时返回403错误码
资源访问异常
POST Object 常见异常
API 文档
简介
公共请求头部
公共响应头部
错误码
请求签名
操作列表
Service 接口
Bucket 接口
Object 接口
批量处理接口
数据处理接口
任务与工作流
内容审核接口
云查毒接口
SDK 文档
SDK 概览
准备工作
Android SDK
C SDK
C++ SDK
.NET(C#) SDK
Flutter SDK
Go SDK
iOS SDK
Java SDK
JavaScript SDK
Node.js SDK
PHP SDK
Python SDK
React Native SDK
小程序 SDK
错误码
鸿蒙(Harmony) SDK
终端 SDK 质量优化
安全与合规
数据容灾
数据安全
访问管理
常见问题
热门问题
一般性问题
计费计量问题
域名合规问题
存储桶配置问题
域名和 CDN 问题
文件操作问题
日志监控问题
权限管理问题
数据处理问题
数据安全问题
预签名 URL 问题
SDK 类问题
工具类问题
API 类问题
服务协议
Service Level Agreement
隐私政策
数据处理和安全协议
联系我们
词汇表

设置视频审核

PDF
聚焦模式
字号
最后更新时间: 2024-01-06 10:33:57

简介

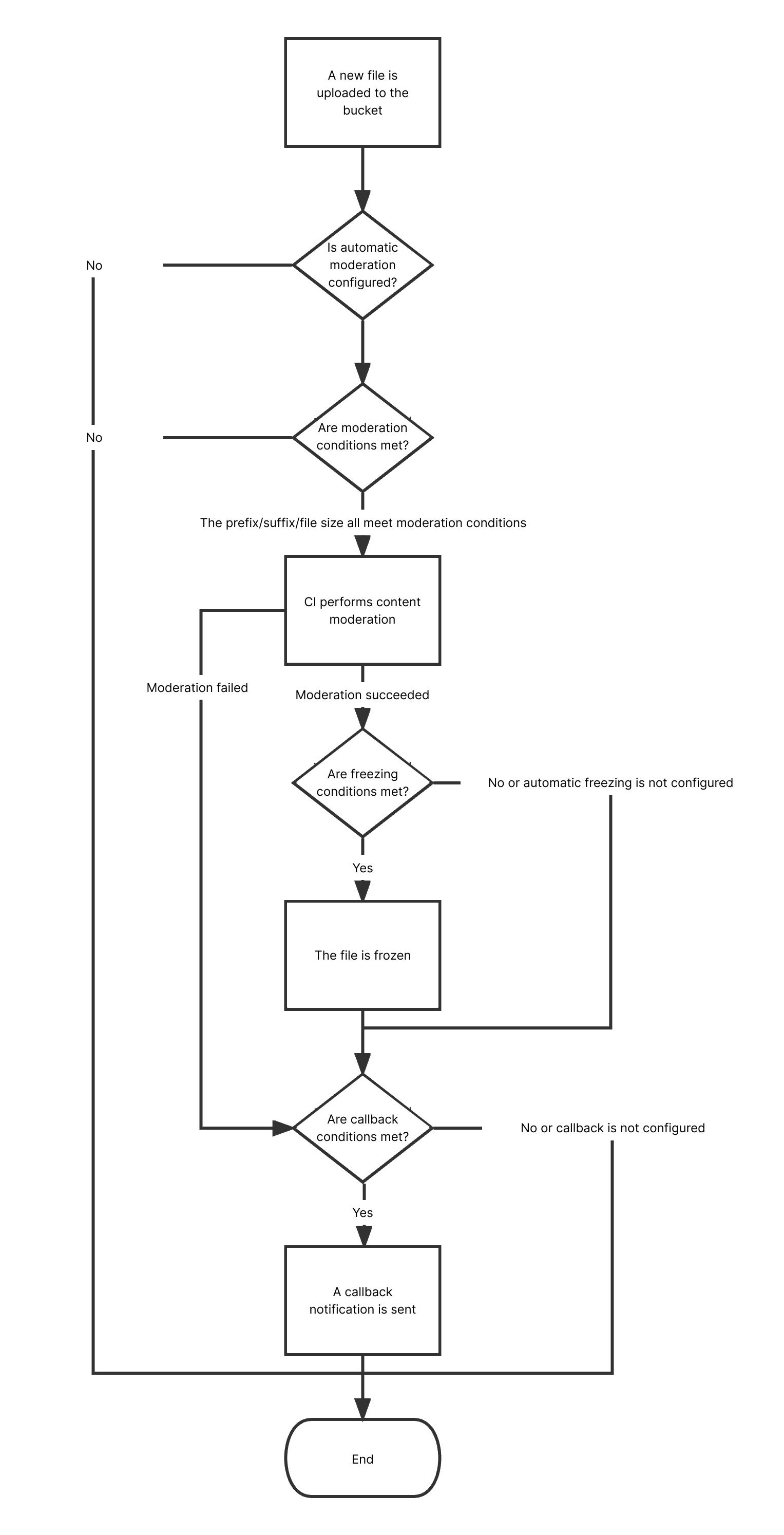
本文介绍如何通过控制台使用对象存储(Cloud Object Storage,COS)的视频审核功能。视频审核的检测场景包括鉴黄违法违规广告检测。当您开启视频审核功能后,每当存储桶中新产生视频时,将自动进行检测,并支持自动冻结(禁止公有读访问)已检测的违规内容。
您也可以对 COS 中的历史视频进行扫描审核,详情请参见 视频审核 API 文档。
注意
视频审核功能基于视频截帧技术,通过对所截图片进行审核的方式实现此功能。开启视频审核时您可选择截帧方式,详情请查看下方操作步骤。
当前视频审核的视频限制为:视频格式支持 mp4、avi、mkv、wmv、rmvb、flv、m3u8、mov、m4v、3gp,视频大小不能超过5GB,截帧数不能超过1万帧。

操作流程





操作步骤

1. 登录 对象存储控制台,在存储桶列表页面选择需操作的存储桶,进入存储桶管理页面。
2. 在左侧导航栏中,选择内容审核,单击自动审核配置 > 视频审核
3. 单击添加视频自动审核配置,进入视频审核配置页面,按照如下配置项说明进行配置:
审核范围:可选择审核的范围为整个存储桶或指定范围。
审核路径:当选择指定范围,则填写您希望审核视频所在的路径。
示例1:如您需要审核指定目录 test 内的文件,则需要填写指定前缀为 test/。
示例2:如您需要审核指定前缀为123的文件,则需要填写指定前缀为123。
注意
您可以添加多条审核配置,但审核路径不能重复或存在包含关系。例如您已经配置了审核整个存储桶,则不能再添加针对存储桶内某个路径的审核。
审核后缀:视频格式支持 mp4(会同时支持同 mp4 格式源下的其他后缀,包括 mpg,mpeg、mpe、dat、vob、3gp)、wmv(会同时支持同 wmv 格式源下的其他后缀,包括 asf)、rmvb(会同时支持同 rmvb 格式源下的其他后缀,包括 rm)、flv(会同时支持同 flv 格式源下的其他后缀,包括 f4v)、空后缀(勾选后,将在审核前检测后缀为空的文件,根据 http 头的 content-type 判断是否为视频文件)等,支持多选。
选择审核策略:请选择您配置的审核策略,不同审核策略对应不同的策略分类,您可以通过自定义策略定制个性化场景审核。支持审核涉黄、违法违规、广告审核场景,可勾选一种或多种检测场景。您可以前往 设置审核策略 查看如何配置审核策略。
审核内容:支持审核视频画面、视频声音。其中审核视频声音,需在审核策略中勾选。
注意
审核内容需要结合审核策略使用,假如您的审核策略中未设置视频声音,则不可勾选视频声音。
审核场景:支持审核涉黄、违法违规、广告审核场景,可勾选一种或多种检测场景。
审核截帧规则:视频审核基于视频截帧,通过对所截图片进行审核的方式实现此功能。支持固定时间、固定帧率和固定数量审核截帧。
固定时间:以固定时间间隔截取图片进行审核。您可设定时间间隔和单视频最大截帧数。
固定帧率:每秒截取固定帧数图片进行审核。您可设定每秒截帧数和单视频最大截帧数。
固定数量:按照平均百分比对全视频截取固定数量图片进行审核。
敏感文件冻结:您可以开启敏感文件冻结服务,开启后将授权数据万象对相应类型文件进行自动机审冻结或人工审核冻结,从而禁止公有读访问检测出的违规内容。开启服务后,您需要选择冻结类型。
冻结方式:当前支持以下两种冻结方式。
将文件变为私有读:通过将文件的访问权限修改为私有读(private),达到文件冻结的效果。使用这种方式,再次访问文件将会返回“403”状态码,表示无权访问文件。有关文件权限的信息,可参见 文件 ACL 概述
将文件转移到备份目录:通过将文件移动到备份文件目录,达到文件冻结的效果。使用这种方式,再次访问文件将会返回“404”状态码,表示文件不存在。备份目录由后台自动生成,位于当前存储桶下的路径为:audit_freeze_backup/increment_audit。
冻结类型:您可指定冻结类型,同时选择冻结机制。默认选择机审自动冻结,若您选择人工审核冻结,则天御专业团队将会对机审结果为敏感的视频进行二次复检。
回调设置:开启回调后将把相应视频的审核结果反馈给您。您需选择回调的审核类型、回调内容,同时设置回调 URL。回调详情请查看 回调内容
4. 配置完成后,单击保存即可启用该功能,后续将对您新上传的视频文件进行审核。

相关说明

1. 视频审核为打分制,对于每一张视频截帧截取出来的图片均有一个0 - 100的分值。
2. 确定部分指确定是敏感图片和确定正常的图片,分值在60分以下及90分以上,无需人工干预。
3. 不确定部分指疑似敏感图片,系统无法区分是否涉敏,分值在60 - 90,建议用户通过人工审核的方式确定。

帮助和支持

本页内容是否解决了您的问题?

填写满意度调查问卷,共创更好文档体验。

文档反馈