tencent cloud

对象存储

动态与公告
产品动态
产品公告
产品简介
产品概述
功能概览
应用场景
产品优势
基本概念
地域和访问域名
规格与限制
产品计费
计费概述
计费方式
计费项
免费额度
计费示例
查看和下载账单
欠费说明
常见问题
快速入门
控制台快速入门
COSBrowser 快速入门
用户指南
创建请求
存储桶
对象
数据管理
批量处理
全球加速
监控与告警
运维中心
数据处理
内容审核
智能工具箱
数据工作流
应用集成
工具指南
工具概览
环境安装与配置
COSBrowser 工具
COSCLI 工具
COSCMD 工具
COS Migration 工具
FTP Server 工具
Hadoop 工具
COSDistCp 工具
HDFS TO COS 工具
GooseFS-Lite 工具
在线辅助工具
自助诊断工具
实践教程
概览
访问控制与权限管理
性能优化
使用 AWS S3 SDK 访问 COS
数据容灾备份
域名管理实践
图片处理实践
COS 音视频播放器实践
工作流实践
数据直传
内容审核实践
数据安全
数据校验
大数据实践
COS 成本优化解决方案
在第三方应用中使用 COS
迁移指南
本地数据迁移至 COS
第三方云存储数据迁移至 COS
以 URL 作为源地址的数据迁移至 COS
COS 之间数据迁移
Hadoop 文件系统与 COS 之间的数据迁移
数据湖存储
云原生数据湖
元数据加速
数据加速器 GooseFS
数据处理
数据处理概述
图片处理
媒体处理
内容审核
文件处理
文档处理
故障处理
获取 RequestId 操作指引
通过外网上传文件至 COS 缓慢
访问 COS 时返回403错误码
资源访问异常
POST Object 常见异常
API 文档
简介
公共请求头部
公共响应头部
错误码
请求签名
操作列表
Service 接口
Bucket 接口
Object 接口
批量处理接口
数据处理接口
任务与工作流
内容审核接口
云查毒接口
SDK 文档
SDK 概览
准备工作
Android SDK
C SDK
C++ SDK
.NET(C#) SDK
Flutter SDK
Go SDK
iOS SDK
Java SDK
JavaScript SDK
Node.js SDK
PHP SDK
Python SDK
React Native SDK
小程序 SDK
错误码
鸿蒙(Harmony) SDK
终端 SDK 质量优化
安全与合规
数据容灾
数据安全
访问管理
常见问题
热门问题
一般性问题
计费计量问题
域名合规问题
存储桶配置问题
域名和 CDN 问题
文件操作问题
日志监控问题
权限管理问题
数据处理问题
数据安全问题
预签名 URL 问题
SDK 类问题
工具类问题
API 类问题
服务协议
Service Level Agreement
隐私政策
数据处理和安全协议
联系我们
词汇表

设置文本审核

PDF
聚焦模式
字号
最后更新时间: 2025-11-19 20:07:37

简介

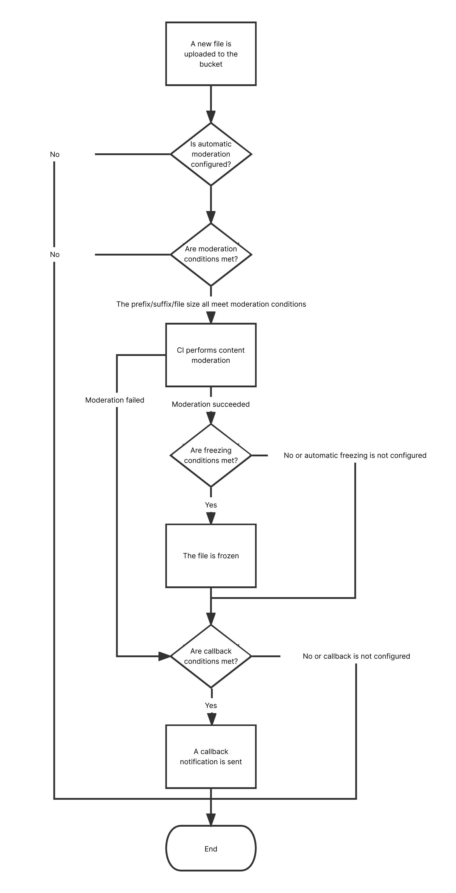
本文介绍如何通过控制台使用对象存储(Cloud Object Storage,COS)的文本审核功能。该功能可对文本内容进行安全审核,检测场景包括鉴黄违法违规检测广告检测谩骂检测
开启文本审核功能后,每当存储桶中新产生音频/文本/文档时,并支持自动冻结(禁止公有读访问)已检测的违规内容。
说明
文本审核是付费服务,由数据万象收取。
文本审核按条数计费,每10000个 utf8 编码字符计算为一条,不足1条按1条计算。
当前文本审核功能支持 TXT 格式文件,支持空后缀,且文件大小不超过1MB。
文本审核功能可识别普通话、英语。

操作流程





操作步骤

2. 在左侧导航栏中,选择存储桶列表,进入存储桶管理页面。
3. 找到需要操作的存储桶,单击该存储桶名称,进入存储桶配置页面。
4. 在左侧导航栏中,选择内容审核 > 自动审核配置,单击文本审核
5. 单击添加文本自动审核配置,进入文本审核配置页面,并按照如下配置项说明进行配置:
审核范围:可选择审核的范围为整个存储桶或指定范围。
审核路径:当选择指定范围,则填写您希望审核文本所在的路径。
示例1:如您需要审核指定目录 test 内的文件,则需要填写指定前缀为 test/。
示例2:如您需要审核指定前缀为123的文件,则需要填写指定前缀为123。
注意
您可以添加多条审核配置,但审核路径不能重复或存在包含关系。例如您已经配置了审核整个存储桶,则不能再添加针对存储桶内某个路径的审核。
审核后缀:目前支持 txt、html 格式和空后缀。
选择审核策略:请选择您配置的审核策略,不同审核策略对应不同的策略分类,您可以通过自定义策略定制个性化场景审核。支持审核涉黄、违法违规、广告审核场景,可勾选一种或多种检测场景。您可以前往 设置审核策略 查看如何配置审核策略。
审核场景:支持审核涉黄、违法违规、广告审核、谩骂场景,可勾选一种或多种检测场景。
敏感文件冻结:您可以选择开启敏感文件冻结服务,开启后将授权数据万象对相应类型文件进行自动机审冻结或人工审核冻结,从而禁止公有读访问已检测的违规内容。
冻结方式:当前支持以下两种冻结方式。
将文件变为私有读:通过将文件的访问权限修改为私有读(private),达到文件冻结的效果。使用这种方式,再次访问文件将会返回“403”状态码,表示无权访问文件。有关文件权限的信息,可参见 文件 ACL 概述
将文件转移到备份目录:通过将文件移动到备份文件目录,达到文件冻结的效果。使用这种方式,再次访问文件将会返回“404”状态码,表示文件不存在。备份目录由后台自动生成,位于当前存储桶下的路径为:audit_freeze_backup/increment_audit。
冻结类型: 您可指定冻结类型,同时选择冻结机制。默认选择机审自动冻结,若您选择人工审核冻结,则天御专业团队将会对机审结果为敏感的文本文件进行二次复检。
回调设置:开启回调后将把相应的审核结果反馈给您。您需选择回调的审核类型、回调内容,同时设置回调 URL。回调详情请查看 回调内容
6. 配置完成后,单击保存即可启用该功能,后续将对您新上传的文本进行审核。

回调内容

开启回调后,系统会发送一份默认回调信息至您设置的回调地址,以检测回调地址是否能够正常接收回调信息。默认回调信息如下:
{
"code": 0,
"data": {
"forbidden_status": 0,
"porn_info": {
"hit_flag": 0,
"label": "",
"count": 9
},
"result": 0,
"trace_id": "test_trace_id",
"url": "test_text"
},
"message": "Test request when setting callback url"
}
说明
对于腾讯云冻结的文本文件,如果勾选了回调,此类文本也会返回给您,但是无法进行公有读访问。
回调 URL 需以 HTTP 或 HTTPS 开头且默认返回200正确码才可使用,请在保存设置前进行检查。
回调 URL 预计30分钟后生效。
回调 URL 设置生效后,当发现上传的文本文件符合审核规则,系统会默认回调该 URL,并向其发送一个标准的 HTTP POST 通知消息。HTTP 包信息如下表:
参数名称
描述
类型
是否必选
forbidden_status
冻结状态,0表示正常,1表示文本已被冻结
Int
porn_info
涉黄信息,包括是否命中、审核分数及详细标签等
json
ads_info
广告引导信息,包括是否命中、审核分数及详细标签等
json
result
供参考的识别结果,0为确认正常,1为确认敏感,2为疑似敏感
Int
trace_id
提交的审核任务的 jobid
String
url
上传后的资源 URL,包括域名
String
illegal_info
违法信息,包括是否命中、审核分数及详细标签等
json
abuse_info
谩骂信息,包括是否命中、审核分数及详细标签等
json
审核信息(porn_info、ads_info、illegal_info 和 abuse_info)中包含如下内容:
参数名称
描述
类型
是否必选
hit_flag
是否命中该审核分类
Int
label
识别出的文本标签
String
count
文本文件回调参数,命中该审核分类的文本条数
Int
以下为回调内容示例:
{
"code":0,
"message":"success",
"data":{
"url":"xxxxxxxxxxxxxxx",
"result":1,
"forbidden_status":1,
"trace_id":"xxxxxxxxxxxxxxx",
"porn_info":{
"hit_flag":1,
"label":"淫秽",
"count":3
},
},
}


帮助和支持

本页内容是否解决了您的问题?

填写满意度调查问卷,共创更好文档体验。

文档反馈