https://wss.lke.tencentcloud.com/v1/qbot/chat/sseName | Type | Required | Description |
request_id | string(255) | No | Request ID, used to identify a request (connect messages, recommend using a different request ID per request). For easy troubleshooting, it is required. |
content | string | Yes | Message content, if sending picture, herein transmit image link in markdown format, such as , among them image link must be public read [image needs to be ingested into tcadp cos]. Maximum value limit: Different models have differences in maximum value. Refer to ListModel API InputLenLimit. |
file_infos | Object array | No | File information. If you fill in this field, the content field can be empty. For data structure, refer to file_infos, dependent on real-time document parsing. Note: If there is no file information, this field can be left blank or set to an empty array. |
session_id | string(64) | Yes | Session ID, used to identify a session (provided by external system, recommend different client sessions import different session_id, otherwise messages from different users within the same application will get mixed up). Parameter Length: 2 to 64 characters Verification rule: ^[a-zA-Z0-9_-]{2,64}$, normally you can use uuid to generate this value uuid example: 1b9c0b03-dc83-47ac-8394-b366e3ea67ef |
bot_app_key | string(128) | Yes | |
visitor_biz_id | string(64) | Yes | visitor ID (external input, recommend unique, indicate current integration session the user) |
streaming_throttle | int32 | No | Streaming reply frequency control: Controls the response packet frequency of the application. This value means how many characters the application accumulates before sending a reply packet to the caller once. A smaller value results in more frequent reply packets (smoother experience but larger traffic overhead). When no value is passed or it is 0, the system settings will be used. Default value: 5 Recommended maximum value: 100 Note: This setting item does not accelerate the model output time, it merely changes the frequency of returning packets to the caller. Therefore, if set too high, the symptom of no packet return for a long time may occur. |
custom_variables | map[string]string | No | Workflow scenario: Custom parameters can be used to pass parameters to the API parameter field of the workflow start node. These parameters can be identified and used by the workflow. For details, refer to the start node operation instructions. Custom API parameter values. Multiple key:value pairs can be configured, where key is the name of the custom parameter and value is the corresponding runtime value of the custom parameter. Note: Both the key and value in the map are of string type, for example {"UserID":"10220022"}. Invalid parameters include: {"UserID": 10220022}. The value can also be a json string, such as {"Data": "{\\"UserID\\":\\"10220022\\",\\"Score\\":{\\"Chinese\\":89,\\"Math\\":98}}"} Knowledge Base Retrieval Scope Settings Scenario: Custom parameters are used to set the search scope in the knowledge library. If needed, input multiple parameter values separated by English vertical bars (|), for example: "user1|user2". Note: If you need to specify a knowledge base for retrieval in a question, you can input relevant tag values through this field. For details, refer to Set Knowledge Base Search Scope. |
system_role | string | No | Role directive (prompt content). Use the default setting in the application configuration when empty. Fill in the current value when provided. Maximum value limit: Different models have differences in maximum value. Refer to ListModel API RoleLenLimit. Note: This parameter only takes effect in standard mode. |
incremental | bool | No | Control whether the content in reply events and thinking events is incrementally output, default false Note: This field set to true only takes effect for reply and thinking events. Reply event effect: ![]() Thinking event effect: ![]() |
model_name | string | No | Support importing specified models during the dialogue process. Using different model names under the same session_id can maintain context correlation with each other. The following custom models are currently supported: Deepseek/deepseek-v3.1-terminus: DeepSeek-V3.1-Terminus Deepseek/deepseek-v3-250324: DeepSeek-V3-0324 Deepseek/deepseek-r1-0528: DeepSeek-R1-0528 Note: Ensure the selected model has sufficient tokens or postpaid mode is enabled to avoid errors during use. |
stream | string | No | Whether streaming is enabled. Value ranges from...to... Empty string: follow application configuration enable: streaming disable: Non-streaming transmission |
workflow_status | string | No | Whether workflow is enabled. Value ranges from...to... Empty string: follow application configuration (the page has no entry to configure workflow and is selected by default) enable: Enable workflow disable: Disable workflow |
Name | Type | Description |
name | string | Tag name |
values | string array | tag value |
Name | Type | Required | Description |
file_name | string | Yes | File name. |
file_size | string | Yes | Real-time document parsing API response file size |
file_url | string | Yes | Real-time document parsing API response file URL |
file_type | string | Yes | File Type |
doc_id | string | Yes | Real-time document parsing API response doc_id |


curl --location 'https://wss.lke.tencentcloud.com/v1/qbot/chat/sse' \\--header 'Content-Type: application/json' \\--data '{"session_id":"a29bae68-cb1c-489d-8097-6be78f136acf","bot_app_key":"Get the corresponding key manually","visitor_biz_id":"a29bae68-cb1c-489d-8097-6be78f136acf","content":"Nezha 2 box office""incremental": true,"streaming_throttle": 10,"visitor_labels": [],"custom_variables":{},"search_network":"disable","stream":"enable","workflow_status":"disable","tcadp_user_id":""}'

Name | Type | Description |
request_id | string(255) | Request ID, used to identify a request (connect messages, recommend using a different request ID per request). |
content | string | Message content |
file_infos | Object array | File information |
record_id | string(64) | Unique message ID |
related_record_id | string(64) | Associated unique message ID |
session_id | string(64) | Session ID, used to identify a session (provided by external system, recommend different client sessions import different session_id, otherwise messages from different users within the same application will get mixed up). |
is_from_self | bool | Whether the message is sent by itself (If it is sent by itself, display on the right side of the chat box, otherwise on the left.) |
can_rating | bool | Can this message record be evaluated |
timestamp | int64 | message timestamp (in seconds) |
is_final | bool | Whether the reply event message has been output In streaming mode, messages return multiple times, each time overwriting the previous answer. When is_final == true, the stop generation button is hidden and the like and dislike buttons are displayed. The reference event and reply event have no sequential relationship. Using this field as identification for message completion is not recommended. |
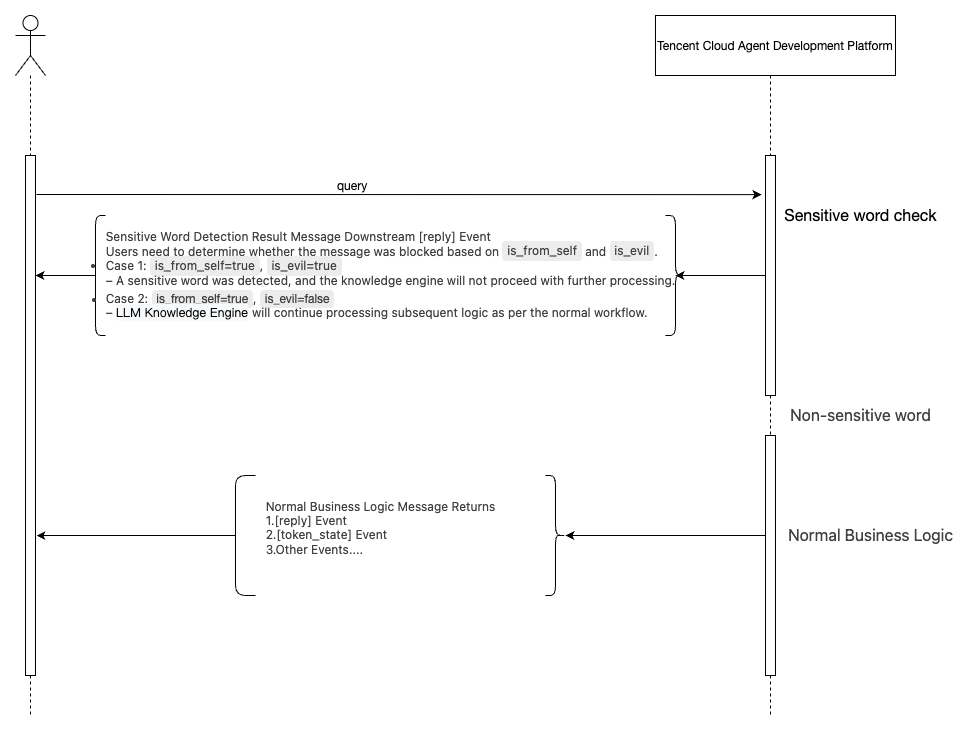
is_evil | bool | whether it hits sensitive content Note: After message uplink, sensitive content detection is first performed, and a [reply] event is returned to inform the sensitive content detection result. Normal business logic processing is entered only after sensitive content detection is passed. ![]() |
is_llm_generated | bool | whether the model generates content |
reply_method | uint8 | Response method: 1: large model reply 2: unknown question reply 3: rejected question reply 4: sensitive reply 5: accepted Q&A pair reply with precedence 6: Welcome Words reply 7: number of concurrencies exceeded reply 8: global intervention knowledge 9: Task Flow reply 10: Task Flow answer 11: Search Engine reply 12: Knowledge polished reply 13: Image understanding reply 14: Real-time document reply 15: Clarify confirm reply 16: Workflow reply 17: Workflow operation completed 18: Intelligent Agent reply 19: Multi-intent reply |
knowledge | Object array | Hit knowledge |
option_cards | string array | Tab, task flow proprietary Note: This field may be empty. If empty, the field does not return. |
custom_params | string array | User-customized business parameter for transparently transmitting business parameters in QA Note: This field may be empty. If empty, the field does not return. |
task_flow | Object | Task Flow Debug Information Note: This field may be empty. If empty, the field does not return. |
work_flow | Object | Workflow Debug Information Description: This field may be empty. If empty, the field does not return. |
quote_infos | Object array | Quoted information. |
Name | Type | Description |
id | string | Hit knowledge ID |
type | uint32 | Hit knowledge Type: 1: Q&A 2: Document fragment |
seg_id | string |
Name | Type | Description |
workflow_name | string | Workflow name |
workflow_id | string | Workflow ID |
workflow_run_id | string | Workflow running ID |
option_cards | string array | Tab |
current_node | Object | Current Node Info |
outputs | string array | Output result. |
Name | Type | Description |
NodeID | string | Node ID |
NodeType | int32 | Node type: 0: not specified 1: Start Node 2: Parameter Extractor Node 3: LLM Node 4: Knowledge Q&A Node 5: Knowledge Retrieve Node 6: Tag Extractor Node 7: code execution node 8: Tool Node 9: Logical Judgment Node 10: Message Node 11: Tab Node 12: Loop Node 13: Intent Recognizer Node 14: Workflow Node 15: Plugin Node 16: End Node |
NodeName | string | Node name |
Status | int32 | Status: 0: Initial status 1: running 2: executed successfully 3: execution failed |
Input | string | Node input. json string (including ordinary string). |
Output | string | Final output of the node. json string (including ordinary string). |
TaskOutput | string | Task output. (Original output) |
FailMessage | string | Exception information |
CostMilliSeconds | string | Total time consumed by the node. If the node has multiple calls, the duration is the sum of all calls. |
Reply | string | Reply content of the current node. Current parameter extraction, message node, and end reply node may not be empty. |
BelongNodeID | string | ID of the referenced node when the associated workflow is referenced. The workflow to which the task belongs is not empty when referenced. |
StatisticInfo | Object | LLM statistical information |
Name | Type | Description |
ModelName | string | Model Name |
FirstTokenCost | uint32 | First token duration |
TotalCost | uint32 | reasoning total time |
InputTokens | uint32 | Input token count |
OutputTokens | uint32 | Output token count |
TotalTokens | uint32 | Input + output total tokens |
Name | Type | Description |
index | int | Reference index, the subscript icon should be designed and implemented by the accessing party |
position | int | position in the reply content (Chinese character, English character, and other symbol each count as one character) |

["reply",{"type": "reply","payload": {"can_feedback": true,"can_rating": false,"content": "Tencent stock performance on February 13, 2025 is as follows: ### Tencent Holding (00700.HK) Hong Kong Stock Market Performance - **Stock Fluctuation**: Tencent Holding stock experienced distinct fluctuation on February 13, 2025, with an intraday amplitude of 4.35%. This reflects the short-term impact of market emotion and capital competition, as well as the long-term logic of the sector environment and company fundamentals. - **Stock Range**: Tencent stock reached a high of HKD 464.6 and a low of HKD 437 on the day. ### Tencent Holding (TCTZF.us) US Stock Market Performance - **Stock Increase**: In the US market, Tencent Holding (TCTZF.us) stock rose by 5.05% during the session on February 13, 2025, with the latest price at USD 58.10 per share. - **Market Feedback**: This unusual change drew extensive market attention, with investors starting to mine the causes for and impact behind it. Please note, the above information is for reference only. Investment is at risk, please be cautious when entering the market.""quote_infos": [{"index": 1,"position": 323}],},"message_id": "xxxxxxxxxxxxxxxxxxxxxxx"}]
Name | Type | Description |
session_id | string(64) | Session id |
request_id | string(255) | Request id for sending event |
record_id | string(64) | Message record id for sending event |
status_summary | string | This round conversation status. Processing: processing. Successful: success. Failed: failed. |
status_summary_title | string | This round conversation status description |
elapsed | int | This round call duration, ms |
token_count | int | Token consumption in this round's request (when containing multiple processes, calculations will be aggregated) |
procedures | Object array | Invocation process list |
Name | Type | Description |
name | string | English name, one-to-one with the title field below. knowledge, task_flow, search_engine, image, large_language_model, pot_math, file |
title | string | Invocation process description, corresponding to the name field, with Chinese meanings as follows: Call the knowledge base, call the task flow, call the search engine, call image understanding, large model reply, call the calculator, read file |
status | string | Invocation process status. Processing: processing. Successful: success. Failed: failed. |
input_count | int | Token consumption of this process input |
output_count | int | Token consumption of this process output |
count | int | Token consumption of this process: input + output |
["token_stat",{"type": "token_stat","payload": {"elapsed": 1616,"order_count": 50000000,"procedures": [{"count": 323,"input_count": 308,"name": "knowledge","output_count": 15,"status": "success","title": "Call the knowledge base"}],"record_id": "Hpe_20240625_185659_215_EsH2uf8L","request_id": "8PUcDU6xyQ-301747294000","session_id": "2d071ef7-ef76-44df-84a4-9210672ed700c8","status_summary": "success","status_summary_title": "Call the knowledge base""token_count": 323,"used_count": 553},"message_id": "89d91395-06bc-4f2e-b240-06f7b4498b0c6e"}]
Name | Type | Description |
record_id | string(64) | Unique message ID |
references | Object array | reference |
Name | Type | Description |
id | string | The id method of use is divided into two parts. See the following two examples: 1. When the source type is 1, 2, or 3, you can call the list of details acquisition source API to view the reference details. If needed, you can obtain the corresponding parameters through the above API and navigate to: https://lke.cloud.tencent.com/preview?id=${docid}&botBizId=${appid}&page=${page number of the redirected doc document}&name=${name of the redirected sheet}&test=1 Note: The id field corresponds to the ReferBizIds field in DescribeRefer 2. When the source type is 4, the id means the serial number of multiple reference sources. |
type | uint32 | reference 1: Q&A 2: Document fragment 4: Online retrieved content Note: When type = 2, the granularity of the reference return is document slice dimensional data, which needs to be used with the id field. A document [doc_id] may contain multiple slices. Determine whether to show duplicates. |
url | string | When type = 2, the url is a custom redirect link set for externally referenced document opening. When type = 4, the url is the host address found in online search results. |
name | string | reference source name |
doc_id | uint64 | reference document ID |
doc_biz_id | uint64 | Reference document business ID. You can call the Document Detail API to check corresponding document basic information. |
doc_name | string | reference document name |
qa_biz_id | string | reference QA business ID |
["reference",{"type": "reference","payload": {"record_id": "xxxxxxxxxxxxxxxxxxxxxxxxxxxxx","references": [{"doc_biz_id": "xxxxxxxxxxxxxxxxxxxxxxxxxxxxx","doc_id": "xxxxxxxxxxxxxxxxxxxxxxxxxxxxx","doc_name": "100 Idioms and Their Historical Figures Stories (1).docx""id": "xxxxxxxxxxxxxxxxxxxxxxxxxxxxx","name": "100 Idioms and Their Historical Figures Stories+ (1)""qa_biz_id": "0","type": 2,"url": "xxxxxxxxxxxxxxxxxxxxxxxxxxxxx"}],"trace_id": "xxxxxxxxxxxxxxxxxxxxxxxxxxxxx"},"message_id": "xxxxxxxxxxxxxxxxxxxxxxxxxxxxx"}]
["reply",{"type": "reply","payload": {"can_feedback": true,"can_rating": false,"content": "As of 14:59 on February 13, 2025, the total box office of \\"Nezha 2\\" (\\"Nezha: The Devil's Birth\\") (including pre-sale)It has exceeded **9.8 billion CNY**, just one step away from the 10 billion milestone[3][4][7][8]. This box office result has surpassed "Black Panther".Became the only non-Hollywood movie in the top 18 of the global box office history[3][4][8]. According to Beacon Pro Edition projection, "Ne Zha 2" may finally reach **15.338 billion CNY**, while Maoyan forecast provides a higher **16.032 billion CNY**[4].In addition, the overseas box office of the video has exceeded 6.27 million RMB.},"message_id": "**************************"}]
["reference",{"type": "reference","payload": {"record_id": "**************************","references": [{"doc_biz_id": "0","doc_id": "0","doc_name": "","id": "1","name": "Over 8.2 billion CNY, enters the top 31 worldwide box office rankings! Nezha 2 overseas premiere moves audience to tears, merchandise sells out in 3 days""qa_biz_id": "0","type": 4,"url": "https://new.qq.com/rain/a/20250210A04P8O00"},{"doc_biz_id": "0","doc_id": "0","doc_name": "","id": "2","name": "Just now! Nezha 2 box office exceeds 9 billion.""qa_biz_id": "0","type": 4,"url": "https://new.qq.com/rain/a/20250211A07V6J00"},{"doc_biz_id": "0","doc_id": "0","doc_name": "","id": "3","name": "Sprint to billions of box office. "Nezha 2" grosses 9.8 billion"."qa_biz_id": "0","type": 4,"url": "https://view.inews.qq.com/a/20250213A04F7F00?scene=qqsearch"},{"doc_biz_id": "0","doc_id": "0","doc_name": "","id": "4","name": "Box office of 'Nezha 2' hits 9.8 billion CNY, film and television stocks surge""qa_biz_id": "0","type": 4,"url": "https://view.inews.qq.com/a/20250213A04L4M00?scene=qqsearch"},{"doc_biz_id": "0","doc_id": "0","doc_name": "","id": "5","name": "Ne Zha 2 box office exceeds 3 billion""qa_biz_id": "0","type": 4,"url": "https://new.qq.com/rain/a/20250202A03TL500"},{"doc_biz_id": "0","doc_id": "0","doc_name": "","id": "6","name": "Nezha 2 box office surpasses last year's champion","qa_biz_id": "0","type": 4,"url": "https://new.qq.com/rain/a/20250203A02PAT00"},{"doc_biz_id": "0","doc_id": "0","doc_name": "","id": "7","name": "Box office of \\"Nezha 2\\" hits 9.8 billion yuan","qa_biz_id": "0","type": 4,"url": "https://view.inews.qq.com/a/20250213A04DPH00?scene=qqsearch"}],"trace_id": "**************************"},"message_id": "**************************"}]
Name | Type | Description |
request_id | string(255) | Request ID, used to identify a request (concatenate messages, recommend using a different request ID per request). |
error | Object | Error |
Name | Type | Description |
code | uint32 | Error Code |
message | string | Error Message |
event:replydata:{"type":"reply","payload":{"can_rating":false,"content":"Who are you","from_avatar":"","from_name":"","is_evil":false,"is_final":true,"is_from_self":true,"is_llm_generated":false,"knowledge":null,"record_id":"83ecd23c-6283-48d0-ac5e-7d8ab604770d","related_record_id":"","reply_method":0,"request_id":"","session_id":"sse_session8","timestamp":1701330804,"trace_id":"5daf1726c254241810bb160b4c8efbed"},"message_id":"808727d6-260a-4b7f-8a70-99330feaef3f"}event:replydata:{"type":"reply","payload":{"can_rating":true,"content":"I am the Intelligent Agent development platform, can answer various questions and provide information.","from_avatar":"https://qbot-1251316161.cos.ap-nanjing.myqcloud.com/avatar.png","from_name":"bot","is_evil":false,"is_final":true,"is_from_self":false,"is_llm_generated":true,"knowledge":[{"id":33386,"type":1},{"id":452,"type":1},{"id":33388,"type":1}],"record_id":"7cfaf2dc-8e95-475b-9aa5-d6a5d4358f71","related_record_id":"83ecd23c-6283-48d0-ac5e-7d8ab604770d","reply_method":1,"request_id":"","session_id":"sse_session8","timestamp":1701330805,"trace_id":"5daf1726c254241810bb160b4c8efbed"},"message_id":"21b3eb5b-b0eb-4a2c-907b-2a287ad26a34"}
event:errordata:{"type":"error","error":{"code":460004,"message":"application does not exist"}}
Name | Type | Description |
elapsed | int | This round call duration, ms |
is_workflow | bool | Whether workflow |
procedures | Object array | Invocation process list |
record_id | string(64) | Message record id for sending corresponding event |
request_id | string(255) | Request id for sending corresponding event |
session_id | string(64) | Session id |
trace_id | string | Link id |
workflow_name | string | Workflow name |
Name | Type | Description |
debugging | Object | Debug Process Information |
index | uint32 | Procedure Index |
name | string | English name, one-to-one with the title field below: knowledge, task_flow, search_engine, image, large_language_model, pot_math, file, thought |
title | string | Invocation process description, corresponding to the name field, with Chinese meanings as follows: call knowledge base, call task flow, call search engine, call image understanding, large model reply, call calculator, read file, thinking |
status | string | Status: processing - active, success - successful, failed - failed |
icon | string | Icon, used for show |
switch | string | Check whether to switch over the Agent |
workflow_name | string | Workflow name |
plugin_type | int32 | Plugin type 0: custom plugin; 1: official plug-in; 2: workflow |
elapsed | uint32 | Current request execution time (ms) |
Name | Type | Description |
content | string | Content output during debugging |

["thought",{"type": "thought","payload": {"elapsed": 0,"is_workflow": false,"procedures": [{"debugging": {"content": "\\nThe user asked about the features of DeepSeek-R1 for the third time. In the previous two responses, I already listed its high efficiency, long-context processing, versatility across multiple fields, security compliance, multilingual support, flexible deployment, and cost-effectiveness. The user may be confirming information or hoping for a more concise or different perspective.\\n\\nI need to consider why the user repeated the question. Possible situations include: the user did not fully understand the previous response and needs a simpler summary; they want to confirm the accuracy of the information; or they are checking for updates. Additionally, the user might be testing response consistency or needs the information for specific scenarios, such as reports or comparing different models.\\n\\nNext, I should check if the previous responses were comprehensive and if any important features were missed. For example, did they mention the model's training data, supported frameworks, or specific performance metrics? The user might also be interested in technical details like model structure, training methods, or practical applications."},"elapsed": 9954,"icon": "https://lke-realtime-1251316161.cos.ap-guangzhou.myqcloud.com/icon/thinking.png","index": 0,"name": "thought","plugin_type": 0,"status": "processing","switch": "","title": "Think""workflow_name": ""}],"record_id": "piQ_20250208_140511_254_45ja7HPq","request_id": "rjbuFuYeDB-8487350785","session_id": "dfd04cd0-ef69-4fb6-a447-a0b44018a93f","trace_id": "9a9613dbaa9edd27958bd1180c524295 / piQ_20250208_140511_254_45ja7HPq","workflow_name": ""},"message_id": "7070ef0d-4c28-4d5a-abc8-2ea2e7fa027d"}]
Error Code | Error Message |
400 | Request parameter error, see access documentation |
460001 | Token Verification Failure |
460002 | Event handler not found |
460004 | The application does not exist. |
460006 | Message does not exist or insufficient permissions. |
460007 | Session creation failed |
460008 | Fail to render Prompt |
460009 | The visitor does not exist. |
460010 | The session does not exist or insufficient permissions. |
460011 | Exceed the concurrency limit |
460020 | Model request timeout |
460021 | Knowledge base not released |
460022 | Failed to create visitor. |
460023 | Failed to like or dislike the message. |
460024 | Invalid tag |
460025 | Image Analysis failed. |
460031 | The number of connections in this application has exceeded the request limit. Try again later. |
460032 | Insufficient balance in the current application model |
460033 | Application does not exist or insufficient permissions |
460034 | Content too long |
460035 | Content too long, already stopped |
460036 | Preview parameter anomaly in process node |
460037 | Search for resource exhausted, call failed |
460038 | The AppID request shows anomalous behavior, call failed |
4505004 | APPKEY is invalid, please verify the source of APPKEY |
Was this page helpful?
You can also Contact sales or Submit a Ticket for help.
Help us improve! Rate your documentation experience in 5 mins.
Feedback