릴리스 노트
제품 공지

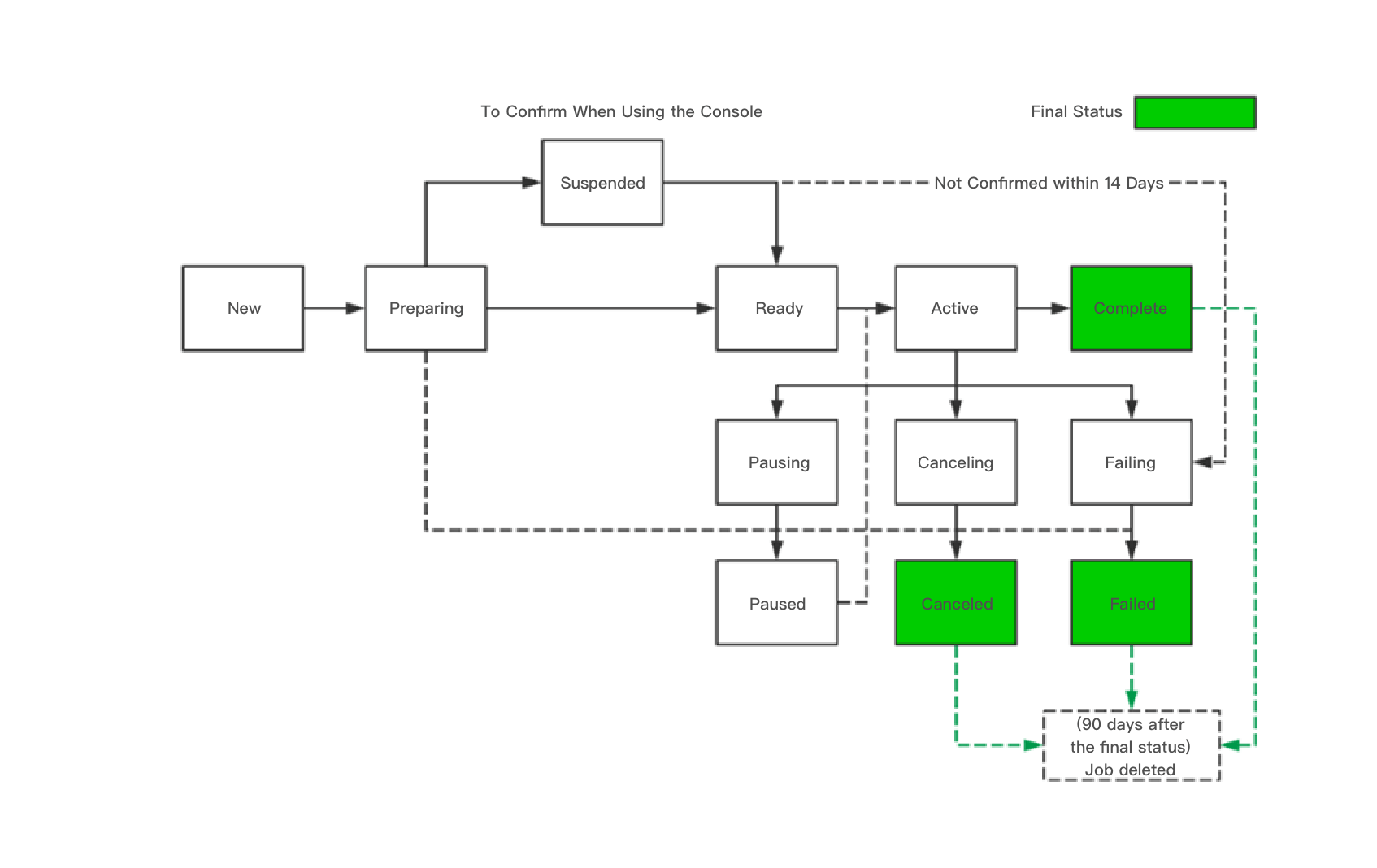
작업 상태 | 설명 | 다음 상태 |
New | 작업이 막 생성된 경우 New로 표시됩니다. | Preparing으로 전환될 수 있으며, COS에서 작업 상의 리스트의 리졸브 작업을 시작했다는 의미입니다. |
Preparing | COS에서 일괄 프로세스 작업에 설정된 리스트와 기타 정보에 대해 리졸브를 시작하면 Preparing 상태가 됩니다. | Ready 상태 또는 Suspended 상태로 전환될 수 있습니다. Ready 상태로 전환되면 일괄 프로세스 작업 설정 정보를 COS에서 리졸브를 완료했다는 의미입니다. 즉, COS가 설정에 따라 리스트의 객체에 대해 지정 작업을 실행할 예정이라는 의미입니다. Suspended 상태로 전환되면 일괄 프로세스 작업 설정 정보를 COS에서 리졸브를 완료했으나, 귀하가 확인을 해야만 실행할 수 있다는 의미입니다. 이 상태는 콘솔에서 일괄 프로세스 작업을 설정하는 경우 나타납니다. |
Suspended | 일괄 프로세스 작업이 귀하가 확인을 해야만 실행할 수 있을 경우 Suspended 상태가 됩니다. 이 상태는 콘솔에서 작업 생성 시 발생합니다. 귀하가 확인하고 COS에서 작업을 실행하면 다음 상태로 전환됩니다. | 귀하가 작업 실행을 확인하면 Ready 상태로 전환됩니다. |
Ready | COS에서 일괄 프로세스 작업의 객체 리스트와 작업 설정 정보에 대해 리졸브를 완료하고 곧 일괄 프로세스 작업을 실행할 때 Ready 상태가 됩니다. | Active 상태로 전환될 수 있으며, 이 때 COS에서 작업을 시작합니다. 우선순위가 더 높은 작업이 현재 실행 중인 경우 COS는 높은 우선순위 작업 상태가 Complete이 될 때까지 작업 상태를 Ready로 유지합니다. |
Active | COS 일괄 프로세스 작업에 설정한 정보에 따라 리스트 상의 객체를 작업 중인 경우 Active 상태가 됩니다. 콘솔 또는 DescribeJob API 호출 등의 방법을 통해 진행 상태를 확인할 수 있습니다. | Complete, Failing, Pausing 또는 Cancelling 등의 상태로 전환될 수 있습니다. 작업이 성공적으로 종료되거나 실패할 경우, 또는 귀하의 중지 명령(예: 작업 취소) 등 구체적인 원인에 따라 상태가 전환됩니다. |
Pausing | COS에서 현재 처리하고 있는 일괄 프로세스 작업을 중단하고 있는 상태로, Paused로 진행되는 상태가 Pausing 상태입니다. | Paused 상태로 전환됩니다. COS에서 실행 중인 일괄 프로세스 작업을 모두 중지한 경우 Paused 상태로 전환됩니다. |
Paused | 더 높은 우선순위의 일괄 프로세스 작업을 생성할 경우, 현재 실행 중인 일괄 프로세스 작업이 Paused 상태로 전환됩니다. | 우선순위가 높은 작업이 완료, 실패 또는 확인 대기 상태가 되면 Paused 상태인 작업이 자동으로 Active 상태로 전환됩니다. |
Complete | 일괄 프로세스 작업의 모든 리스트 내 객체의 일괄 작업을 완료하였거나 실패하는 경우 Complete 상태로 전환됩니다. 작업 보고서 생성을 설정한 경우 COS에서 작업 상태를 Complete으로 전환 시 지정한 버킷에 작업 보고서를 전달합니다. | Complete 상태는 마지막 상태로, Complete 상태로 전환되면 다시 다른 상태로 전환되지 않습니다. |
Cancelling | COS가 현재 처리하고 있는 일괄 프로세스 작업을 취소하는 중으로, Cancelled로 진행되는 상태가 Cancelling 상태입니다. | Cancelled 상태로 전환됩니다. COS에서 실행 중인 일괄 프로세스 작업을 모두 취소한 경우 Cancelled 상태로 전환됩니다. |
Cancelled | 일괄 프로세스 작업의 취소 처리가 완료되면 Cancelled 상태로 전환됩니다. 이 때에는 작업 상태를 수정할 수 없습니다. | Cancelled 상태는 마지막 상태로, Cancelled 상태로 전환되면 다시 다른 상태로 전환되지 않습니다. |
Failing | COS에서 Failed로 진행되는 상태가 Failing 상태입니다. | Failed 상태로 전환됩니다. |
Failed | Failed 상태는 마지막 상태로, Failed 상태로 전환되면 다시 다른 상태로 전환되지 않습니다. |
피드백