tencent cloud

数据开发治理平台 WeData

产品动态
动态发布记录(2026年)
产品简介
产品概述
产品优势
产品架构
产品功能
应用场景
购买指南
计费概述
产品版本购买说明
执行资源购买说明
购买方式
欠费说明
退费说明
准备工作
账号和权限管理概述
添加白名单/安全组(可选)
通过 Microsoft Entra ID(Azure AD)单点登录(SSO)WeData
操作指南
管理控制台
项目管理
数据集成
Studio
数据开发
数据分析
数据科学
数据治理(with Unity Semantics)
API 文档
History
Introduction
API Category
Making API Requests
Smart Ops Related Interfaces
Project Management APIs
Resource Group APIs
Data Development APIs
Data Asset - Data Dictionary APIs
Data Development APIs
Ops Center APIs
Data Operations Related Interfaces
Data Exploration APIs
Asset APIs
Metadata Related Interfaces
Task Operations APIs
Data Security APIs
Instance Operation and Maintenance Related Interfaces
Data Map and Data Dictionary APIs
Data Quality Related Interfaces
DataInLong APIs
Platform Management APIs
Data Source Management APIs
Data Quality APIs
Platform Management APIs
Asset Data APIs
Data Source Management APIs
Data Types
Error Codes
WeData API 2025-08-06
服务等级协议
相关协议
隐私协议
数据处理和安全协议
联系我们
词汇表

Studio 功能概述

PDF
聚焦模式
字号
最后更新时间: 2026-01-09 17:45:08
WeData Studio 提供一站式大数据和 AI 开发 IDE,支持 Notebook 文件、SQL 脚本,以及 Python、Shell 等类型文件的在线开发。

功能特性

1. 基于 Notebook 的远程内核机制,支持将代码文件提交到大数据引擎中执行,便于访问大数据引擎中的数据,以及使用引擎的计算资源。
2. 基于 Serverless 资源组,提供项目和用户维度隔离的个人运行环境,确保文件权限互相隔离。
3. 个人运行环境内置 Git 应用,支持将 Studio 中的代码文件连接远程 Git 仓库进行托管,目前支持的Git供应商包括:GitLab、GitLab 企业版。
4. Serverless 资源组采用按量计费的收费模式,个人运行环境处于活跃状态则进行资源计费,个人运行环境的自动释放时间支持自定义配置。

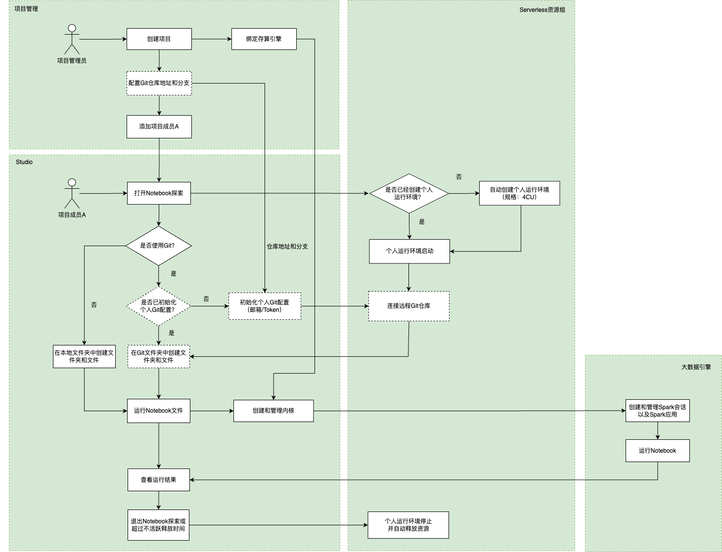
核心使用流程


1. 项目管理员创建项目,为项目绑定存算引擎,并配置当前项目的 Git 仓库地址和分支。
2. 项目成员 A 进入 Studio Notebook 开发页面,则需要判断是否已经创建了个人运行环境:
如果已经创建,则启动个人运行环境。
如果没有创建,则自动为用户 A 创建个人运行环境,且内置 Git 应用。
3. 如果用户不使用 Git 进行源代码管理,则直接在本地文件夹中创建文件夹和文件。
4. 如果用户需要使用 Git 进行源代码管理,则需要初始化个人 Git 配置,然后连接到项目绑定的远程 Git 仓库,后续就可以在 Git 文件夹中创建文件夹和文件。
5. 运行 Notebook 文件,需要创建或选择一个 Kernel,然后将任务提交到引擎的 Spark 集群中执行并返回运行结果。
6. 用户 A 退出 Notebook 开发页面,或者超时不活跃,则自动停止个人运行环境并释放资源。

帮助和支持

本页内容是否解决了您的问题?

填写满意度调查问卷,共创更好文档体验。

文档反馈