客户端接入流程
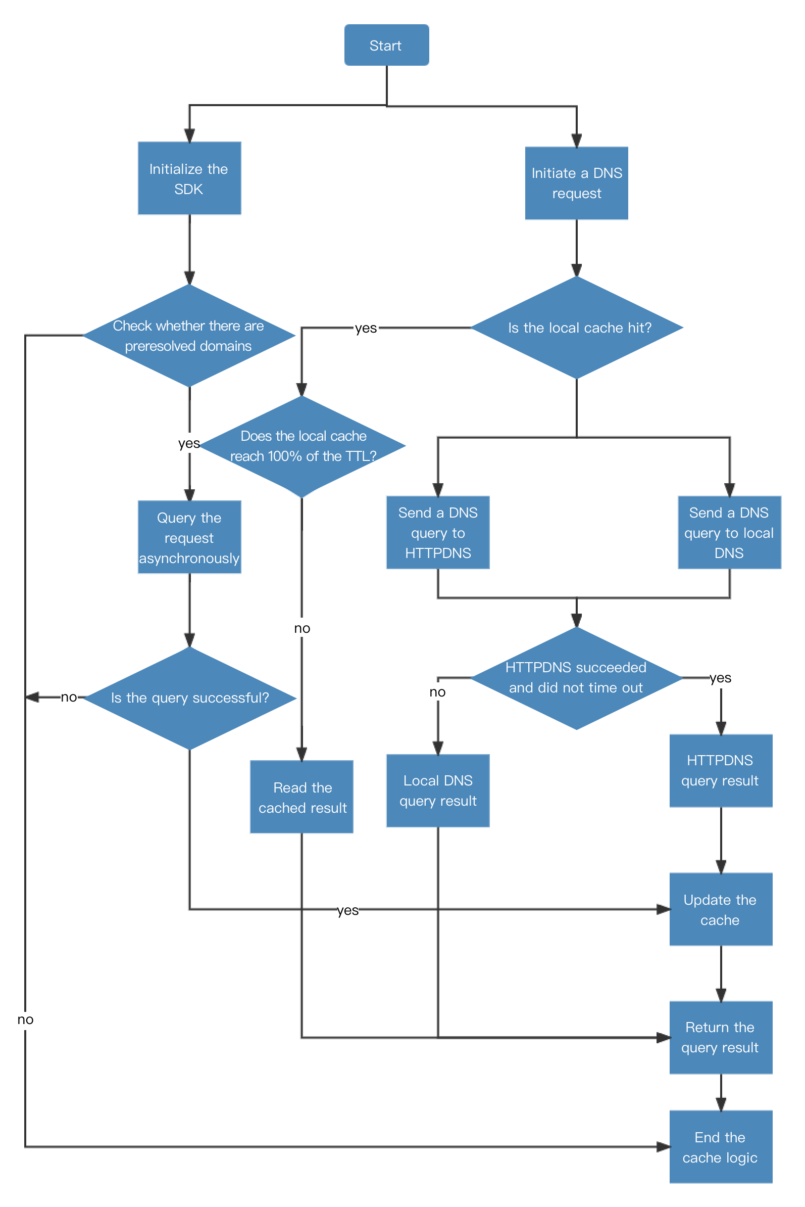
接入 HTTPDNS 过程中,需要改造移动客户端的域名解析机制,流程参考如下:
设计策略
改造过程中需要遵循以下两个设计策略:
Failed over 策略
虽然 HTTPDNS 已经接入 BGP Anycast,并实现了多地跨机房容灾,但为了保证在最坏的情况下客户端域名解析依然不受影响,建议您采用以下的 Failed over 策略:
1. 先向 HTTPDNS 发起域名查询请求。
2. 如果 HTTPDNS 查询返回的结果不是一个 IP 地址(结果为空、结果非 IP、连接超时等),则通过本地 LocalDNS 进行域名解析。超时时间建议为5s。
缓存策略
移动互联网用户的网络环境比较复杂,为了尽可能地减少由于域名解析导致的延迟,建议在本地进行缓存。缓存规则如下:
缓存时间:缓存时间建议设置为120s至600s,不可低于60s。
缓存更新:缓存更新应在以下两种情形下进行:
用户网络状态发生变化时:移动互联网用户的网络状态由3G切换 Wi-Fi,Wi-Fi 切换3G的情况下,其接入点的网络归属可能发生变化,用户的网络状态发生变化时,需要重新向 HTTPDNS 发起域名解析请求,以获得用户当前网络归属下的最优指向。
缓存过期时:当域名解析的结果缓存时间到期时,客户端应该向 HTTPDNS 重新发起域名解析请求以获取最新的域名对应的 IP。为了减少用户在缓存过期后重新进行域名解析时的等待时间,建议在 75%TTL 时就开始进行域名解析。例如,本地缓存的 TTL 为600s,那么在第600 * 0.75 = 450s 时,客户端就应该进行域名解析。
除了以上几点建议外,减少域名解析的次数也能有效的减少网络交互,提升用户访问体验。建议在业务允许的情况下,尽量减少域名的数量。如需区分不同的资源,建议通过 url 来进行区分。
其他注意事项
为了让您更好的改造移动客户端,请改造前阅读以下注意事项:
请尽量将不同功能用同样域名,资源区分通过 url 来实现,减少域名解析次数(用户体验好,容灾切换方便。多一个域名,即使域名已命中缓存,至少多100ms的访问延迟)。
设置的缓存 TTL 值不可太低(不可低于60s),防止频繁进行 HTTPDNS 请求。
接入移动解析 HTTPDNS 的业务需要保留用户本地 LocalDNS 作为容灾通道,当 HTTPDNS 无法正常服务时(移动网络不稳定或 HTTPDNS 服务出现问题),可以使用 LocalDNS 进行解析。
bytetohex&hextobyte,需自己实现接口,进行16进制字符串与字节的转换。
HTTPDNS 请求建议首次超时时间500ms,后续请求的建议超时时间2 - 5s左右。
在网络类型变化时,例如,5G/4G切换到 Wi-Fi,不同 Wi-Fi 间切换等,需要重新执行 HTTPDNS 请求刷新本地缓存。