製品アップデート情報
製品のお知らせ

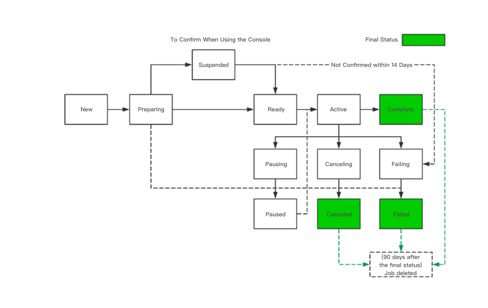
タスクのステータス | 説明 | 次のステータス |
New | 1つのタスクが作成されたばかりのとき、タスクのステータスはNewとなります。 | Preparingに切り替え可能です。これはCOSがタスク内のリストの解析を開始したことを表します。 |
Preparing | COSがバッチ処理タスク内に設定されたリストおよびその他の情報の解析を開始した時点で、タスクのステータスはPreparingとなります。 | ReadyまたはSuspendedステータスに切り替え可能です。Readyステータスへの切り替えは、バッチ処理タスクの設定情報のCOSによる解析がすでに完了し、COSはその設定に基づいてリスト内のオブジェクトに対し指定された操作を実行できる状態であることを表します。Suspendedステータスへの切り替えは、バッチ処理タスクの設定情報のCOSによる解析はすでに完了しているものの、COSが実行前にお客様による確認を必要としていることを表します。このステータスはコンソールでバッチ処理タスクの設定を行った場合に表示されます。 |
Suspended | バッチ処理タスクがお客様による確認を待ってから実行する必要がある場合、この確認待ちの状態をSuspendedと呼びます。このステータスはコンソール上でタスクを作成した場合に生成されます。お客様の確認を経て、COSがタスクの実行を開始した場合、このステータスは次のステータスに切り替わり、再びこのステータスに戻ることはありません。 | お客様がタスクの実行を確認した時点で、タスクのステータスはReadyに切り替わります。 |
Ready | COSがバッチ処理タスク内のオブジェクトリストおよびタスク設定情報の解析を完了し、バッチ処理タスクをすぐに実行できる状態になった時点で、タスクのステータスはReadyとなります。 | Activeステータスに切り替え可能です。その時点でCOSはタスクの実行を開始します。実行中の高優先度のタスクがある場合は、COSは高優先度のタスクのステータスがCompleteに切り替わるまで、タスクのステータスをReadyのままにします。 |
Active | COSがバッチ処理タスク内の設定情報に基づいてリスト内のオブジェクトに対する操作を実行中のとき、タスクのステータスはActiveとなります。コンソール上で、またはDescribeJobAPIの呼び出しなどの方法でタスクの進捗状況を照会できます。 | Complete、Failing、PausingまたはCancellingなどのステータスに切り替え可能です。タスクが正常に終了または失敗した場合、または中止コマンドによって、例えばタスクのキャンセルなどがあった場合、ステータスは具体的な原因に応じて切り替わります。 |
Pausing | COSが処理中のバッチ処理タスクを中断した場合は、Pausedの中間ステータスであるPausingに切り替わります。 | Pausedステータスに切り替え可能です。実行中だったバッチ処理タスクが中止されたことがCOSによって確認された場合、ステータスはPausedに切り替わります。 |
Paused | 高優先度のバッチ処理タスクを作成すると、その時点で実行中だったバッチ処理タスクはPausedステータスに切り替わります。 | 高優先度のタスクが完了、失敗または確認待ちとなった時点で、Pausedステータスのタスクは自動的にActiveステータスに切り替わります。 |
Complete | バッチ処理タスクのリスト内の全オブジェクトに対するバッチ操作が正常に完了または失敗した場合、タスクのステータスはCompleteに切り替わります。 タスクレポートを生成するよう設定している場合は、COSがタスクのステータスをCompleteに切り替えた時点で、タスクレポートが指定されたバケットに送信されます。 | Completeステータスは最終のステータスであり、あるタスクがCompleteステータスに切り替わった場合、それからさらに他のステータスに切り替わることはありません。 |
Cancelling | COSが処理中のバッチ処理タスクをキャンセルした場合は、Cancelledの中間ステータスであるCancellingに切り替わります。 | Cancelledステータスに切り替え可能です。実行中だったバッチ処理タスクがキャンセルされたことがCOSによって確認された場合、ステータスはCancelledに切り替わります。 |
Cancelled | バッチ処理タスクが正常にキャンセルされた場合、タスクのステータスはCancelledとなり、その時点でタスクのステータスにはいかなる変更もできなくなります。 | Cancelledステータスは最終のステータスであり、あるタスクがCancelledステータスに切り替わった場合、それからさらに他のステータスに切り替わることはありません。 |
Failing | COSがFailedに切り替える中間ステータスがFailedです 。 | Failedステータスに切り替え可能です。 |
Failed | Failedステータスは最終のステータスであり、あるタスクがFailedステータスに切り替わった場合、それからさらに他のステータスに切り替わることはありません。 |
フィードバック