tencent cloud

长期记忆说明

Download
聚焦模式
字号
最后更新时间: 2026-01-28 10:57:23
长期记忆功能是实现个性化对话体验的核心,它如同为应用赋予了 “大脑记忆” 的能力。通过持续追踪并精准留存与终端用户相关的各类关键信息,包括用户的基础画像(年龄、性别等)以及重要的记忆点(如特定时间在特定地点做过的事情等),让应用在后续与用户的每一次互动中,都能快速调用这些信息,从而提供更贴合用户个性化需求的回应,极大地提升用户的使用体验。

功能说明​

长期记忆的唯一性​

长期记忆的唯一性由两大核心要素共同决定,即终端用户应用。意味着每一个终端用户在不同的应用中,都会形成独立且唯一的长期记忆。这种独立性能够确保用户在不同应用场景下的信息不会相互混淆,保证了记忆的针对性和准确性。​
说明:
终端用户 A 在应用 1 中的长期记忆为 A1;终端用户 A 在应用 2 中的长期记忆为 A2;终端用户 B 在应用 1 中的长期记忆为 B1,其中 A1、A2、B1 彼此独立,互不相同,这些记忆不会相互干扰。​

长期记忆的模块构成​

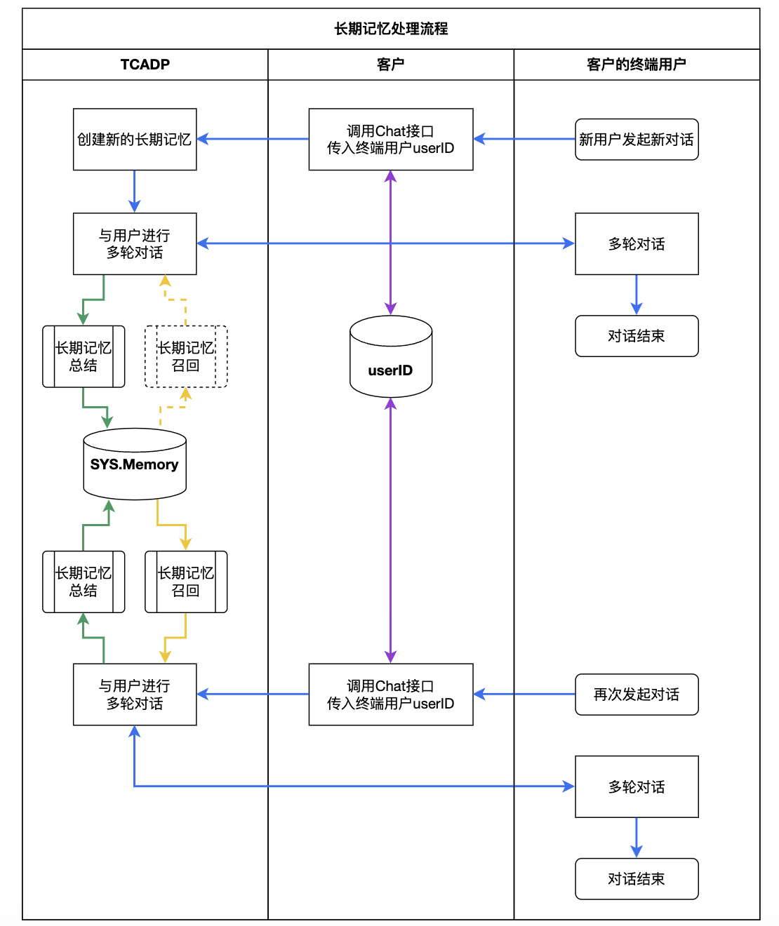
长期记忆主要分为“长期记忆总结”和“长期记忆召回”两个步骤,运行流程如下:​
新用户首次发起对话,系统会根据终端用户 ID 和应用 ID 创建一份唯一的长期记忆,存储在 SYS.Memory 中。​
在用户与系统多轮对话时,系统调用 “长期记忆总结” 模块,根据对话历史自动总结长期记忆内容。​
长期记忆总结的时效性:每一轮对话都会运行总结模块并尝试提取长期记忆,并更新 SYS.Memory 内容。​
在用户新的对话中,系统调用 “长期记忆召回” 模块,拿到用户的长期记忆内容,帮助大模型了解用户画像及重要记忆点,与用户个性化对话。​
例如:长期记忆内容为“用户是一名素食主义者”,那么后续为用户推荐附近的餐厅时,则主要推荐素食餐厅。
循环上述 “长期记忆总结” 和 “长期记忆召回” 过程。
长期记忆运行流程图如下:



说明:
请在调用 Chat 接口时,通过 visitor_biz_id 字段上传终端用户的唯一 ID,只有上传该字段才能正常使用长期记忆。API 接口详情请参见 对话端接口文档(HTTP SSE)对话端接口文档(WebSocket)


长期记忆的存储​

长期记忆的内容会被持久化存储在系统变量 SYS.Memory 中。在 Agent 和工作流的运行过程中,该系统变量仅支持读取,不支持更改。
同时,记忆的存储周期支持配置,用户可以根据实际需求自定义其时效。例如,对于一些需要长期留存用户信息的应用场景,如金融类应用,可能会将存储周期设置得较长;而对于一些临时使用的工具类应用,可能会设置相对较短的存储周期,以合理利用系统资源。

功能配置

长期记忆功能在应用-变量与记忆菜单下,配置详情请参见 应用设置概述


帮助和支持

本页内容是否解决了您的问题?

填写满意度调查问卷,共创更好文档体验。

文档反馈