製品アップデート情報
Tencent Cloudオーディオビデオ端末SDKの再生アップグレードおよび承認チェック追加に関するお知らせ
TRTCアプリケーションのサブスクリプションパッケージサービスのリリースに関する説明について
TestMeetingRoom)を入力し、作成をクリックします。
/lib/debug/GenerateTestUserSig.dartファイルを見つけて開きます。GenerateTestUserSig.dart ファイル内の関連パラメータを設定します:
flutter pub getを実行します。/iosプロジェクト を開きます。flutter runを実行します。ファイルまたはフォルダ | 機能説明 |
TRTCMeetingIndex.dart | ミーティング作成または参加インターフェース |
TRTCMeetingRoom.dart | ビデオミーティングのメインインターフェース |
TRTCMeetingMemberList.dart | 参加者リストインターフェース |
TRTCMeetingSetting.dart | ビデオミーティング関連パラメータ設定インターフェース |
TRTCMeeting.dartファイルの中からこのコンポーネントが提供するインターフェース関数を見つけ、対応するインターフェースを使用してカスマイズUIを実装することが可能です。

pubspec.yaml に次の依存関係を記述します:dependencies:tencent_trtc_cloud: 最新バージョン番号tencent_im_sdk_plugin: 最新バージョン番号
Info.plistにカメラとマイクの権限申請を追加してください:<key>NSMicrophoneUsageDescription</key><string>通常の音声通話が行えるようにマイクの権限を承認します</string>
/android/app/src/main/AndroidManifest.xmlファイルを開きます。xmlns:tools="http://schemas.android.com/tools" をmanifestの中に追加します。
lib/TRTCMeetingDemo/model/
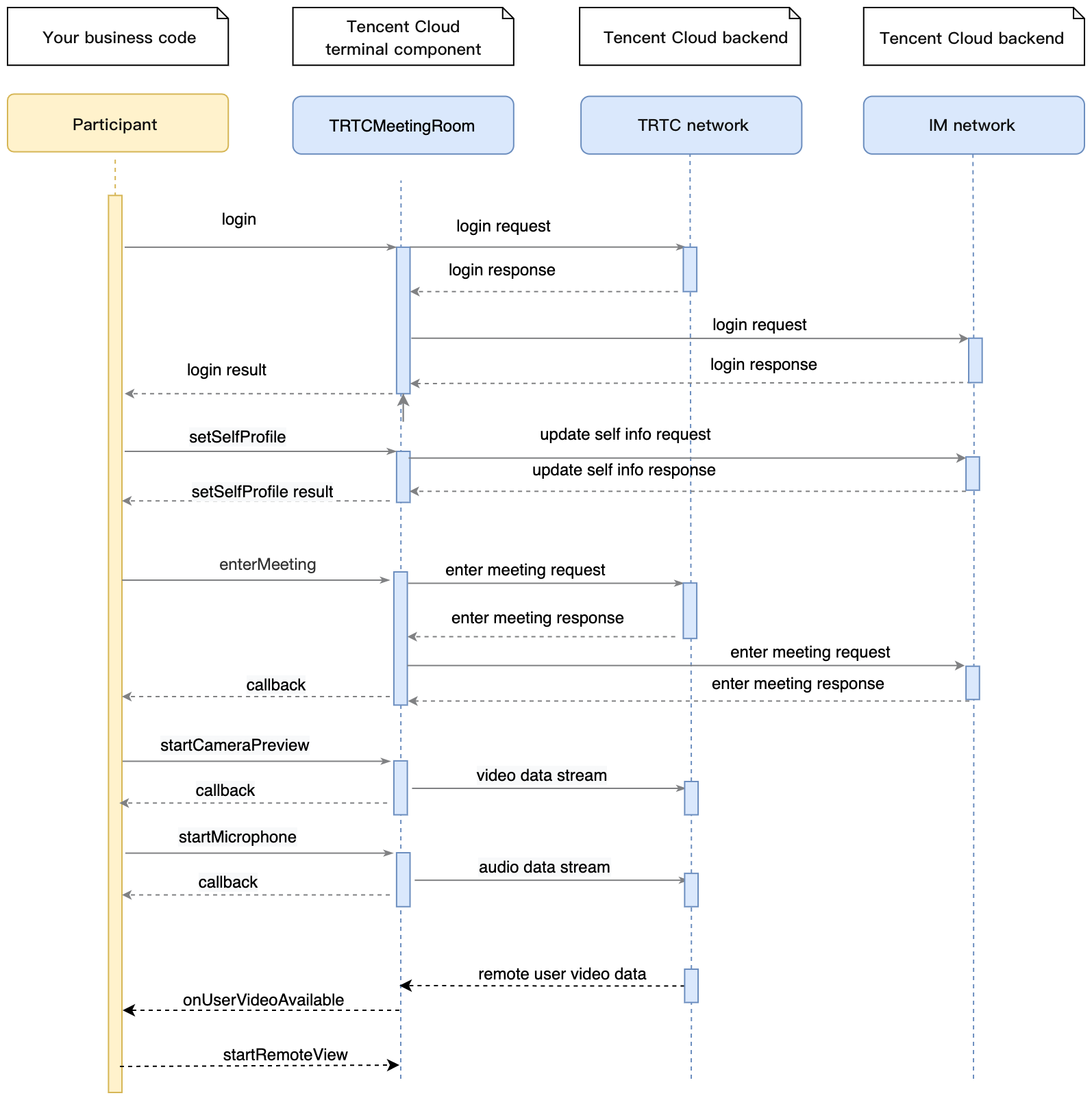
sharedInstanceインターフェースを呼び出すと、TRTCMeetingコンポーネントのインスタンスオブジェクトを作成できます。registerListener関数を呼び出して、コンポーネントのイベント通知を登録します。login関数を呼び出してコンポーネントのログインを完了します。下表を参考にキーパラメータを入力してください:パラメータ名 | 作用 |
sdkAppId | TRTCコンソール で SDKAppIDを表示できます。 |
userId | 現在のユーザーID。文字列タイプであり、英語のアルファベット(a-z、A-Z)、数字(0-9)、ハイフン(-)とアンダーライン(_)のみ使用できます。業務の実際のアカウントシステムと組み合わせてご自身で設定することをお勧めします。 |
userSig |
TRTCMeeting trtcMeeting = TRTCMeeting.sharedInstance();trtcMeeting.registerListener(onListener);ActionCallback res = await trtcMeeting.login(GenerateTestUserSig.sdkAppId,userId,GenerateTestUserSig.genTestSig(userId),);if (res.code == 0) {// ログイン成功}
setSelfProfileを呼び出して自身のニックネームおよびプロフィール画像を設定することができます。startCameraPreviewを呼び出してビデオ画面をキャプチャすることができ、startMicrophoneを呼び出して音声をキャプチャすることもできます。
// 1. キャスターがニックネームとプロフィール画像を設定trtcMeeting.setSelfProfile('my_name', 'my_avatar');// 2. キャスターがミーティングを作成ActionCallback res = await trtcMeeting.createMeeting(roomId);if (res.code == 0) {// ミーティング作成に成功// 3. カメラと音声キャプチャを起動trtcMeeting.startCameraPreview(true, TRTCCloudVideoViewId);trtcMeeting.startMicrophone();// 4. 美顔設定trtcMeeting.getBeautyManager().setBeautyStyle(TRTCCloudDef.TRTC_BEAUTY_STYLE_PITU);trtcMeeting.getBeautyManager().setBeautyLevel(6);}

// 1. 参加者がニックネームとプロフィール画像を設定trtcMeeting.setSelfProfile('my_name', 'my_avatar');// 2. 参加者がenterMeetingを呼び出してミーティングルームに参加ActionCallback res = await trtcMeeting.enterMeeting(roomId);if (res.code == 0) {// ミーティング参加に成功// 3. カメラと音声キャプチャを起動trtcMeeting.startCameraPreview(true, TRTCCloudVideoViewId);trtcMeeting.startMicrophone();// 4. 美顔設定trtcMeeting.getBeautyManager().setBeautyStyle(TRTCCloudDef.TRTC_BEAUTY_STYLE_PITU);trtcMeeting.getBeautyManager().setBeautyLevel(6);}// 5. 参加者が他のメンバーのカメラ起動の通知を受信し、再生が開始されますtrtcMeeting.registerListener(onListener);onListener(TRTCMeetingDelegate type, param) {switch (type) {case TRTCMeetingDelegate.onUserVideoAvailable:if (param['available']) {trtcMeeting.startCameraPreview(param['userId'],TRTCCloudDef.TRTC_VIDEO_STREAM_TYPE_BIG,TRTCCloudVideoViewId);}else{trtcMeeting.stopRemoteView(param['userId'],TRTCCloudDef.TRTC_VIDEO_STREAM_TYPE_BIG);}break;}}
await trtcMeeting.stopCameraPreview();trtcMeeting.startScreenCapture(videoFps: 10,videoBitrate: 1600,videoResolution: TRTCCloudDef.TRTC_VIDEO_RESOLUTION_1280_720,videoResolutionMode: TRTCCloudDef.TRTC_VIDEO_RESOLUTION_MODE_PORTRAIT,appGroup: iosAppGroup,);
// 発信側:テキストメッセージの発信trtcMeeting.sendRoomTextMsg('Hello Word!');// 受信側:テキストメッセージのモニタリングtrtcMeeting.registerListener(onListener);onListener(TRTCMeetingDelegate type, param) {switch (type) {case TRTCMeetingDelegate.onRecvRoomTextMsg:print( param['userName'] + 'からのメッセージ:' + param['message']+'を受信' );break;}}
// 送信側:カスタマイズしたcmdでミュートの通知を区別できます// eg: "CMD_MUTE_AUDIO"はミュートの通知を表しますtrtcMeeting.sendRoomCustomMsg('CMD_MUTE_AUDIO', '1');// 受信側:カスタムメッセージのモニタリングtrtcMeeting.registerListener(onListener);onListener(TRTCMeetingDelegate type, param) {switch (type) {case TRTCMeetingDelegate.onRecvRoomCustomMsg:if (param['command'] == 'CMD_MUTE_AUDIO') {// ミュートの通知を受信しますprint(param['userName'] +'から' + 'のミュートの通知:' + param['message']'を受信');trtcMeeting.muteLocalAudio(message == '1');}break;}}
フィードバック