产品动态
产品近期公告
关于 TRTC Live 正式上线的公告
关于TRTC Conference 正式版上线的公告
Conference 商业化版本即将推出
关于多人音视频 Conference 开启内测公告
关于音视频通话 Call 正式版上线的公告
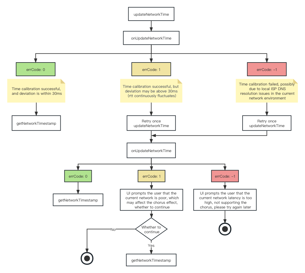
关于腾讯云音视频终端 SDK 播放升级及新增授权校验的公告
关于 TRTC 应用订阅套餐服务上线的相关说明
[[trtcCloud getAudioEffectManager] enableVoiceEarMonitor:YES];
// 开启硬件耳返NSDictionary *jsonDic = @{@"api": @"setSystemAudioKitEnabled",@"params": @{@"enable": @(1)}};NSData *jsonData = [NSJSONSerialization dataWithJSONObject:jsonDic options:NSJSONWritingPrettyPrinted error:nil];NSString *jsonString = [[NSString alloc] initWithData:jsonData encoding:NSUTF8StringEncoding];[trtcCloud callExperimentalAPI:jsonString];

TRTCSpeedTestParams *speedTestParams = [[TRTCSpeedTestParams alloc] init];speedTestParams.sdkAppId = SDK_APP_ID;speedTestParams.userId = userId;speedTestParams.userSig = userSig;// 若实际带宽高于预期值,则测试结果即为预期值;若实际带宽低于预期值,则测试结果为实际带宽值speedTestParams.expectedDownBandwidth = 3000; // 预期的下行带宽,取值范围 10~5000 kbpsspeedTestParams.expectedUpBandwidth = 3000; // 预期的上行带宽,取值范围 10~5000 kbps[trtcCloud startSpeedTest:speedTestParams];
- (void)onSpeedTestResult:(TRTCSpeedTestResult *)result {NSString *tquality = @"未定义";switch (result.quality) {case TRTCQuality_Unknown:tquality = @"未定义";break;case TRTCQuality_Excellent:tquality = @"当前网络非常好";break;case TRTCQuality_Good:tquality = @"当前网络比较好";break;case TRTCQuality_Poor:tquality = @"当前网络一般";break;case TRTCQuality_Bad:tquality = @"当前网络较差";break;case TRTCQuality_Vbad:tquality = @"当前网络很差";break;case TRTCQuality_Down:tquality = @"当前网络不满足 TRTC 的最低要求";break;default:break;}if (result.success) {[mTextTestResult addObject:@"测速成功!\\n"];[mTextTestResult addObject:[NSString stringWithFormat:@"IP 地址:%@ \\n", result.ip]];[mTextTestResult addObject:[NSString stringWithFormat:@"上行丢包率:%f \\n", result.upLostRate]];[mTextTestResult addObject:[NSString stringWithFormat:@"下行丢包率:%f \\n", result.downLostRate]];[mTextTestResult addObject:[NSString stringWithFormat:@"网络延迟:%u ms \\n", result.rtt]];[mTextTestResult addObject:[NSString stringWithFormat:@"下行带宽:%ld kbps \\n", (long)result.availableDownBandwidth]];[mTextTestResult addObject:[NSString stringWithFormat:@"上行带宽:%ld kbps \\n", result.availableUpBandwidth]];[mTextTestResult addObject:[NSString stringWithFormat:@"下行带宽:%@ \\n", tquality]];} else {[mTextTestResult addObject:@"测速成功!\\n"];[mTextTestResult addObject:[NSString stringWithFormat:@"errMsg:%@ \\n", result.errMsg]];}}
文档反馈