产品动态
产品近期公告
关于 TRTC Live 正式上线的公告
关于TRTC Conference 正式版上线的公告
Conference 商业化版本即将推出
关于多人音视频 Conference 开启内测公告
关于音视频通话 Call 正式版上线的公告
关于腾讯云音视频终端 SDK 播放升级及新增授权校验的公告
关于 TRTC 应用订阅套餐服务上线的相关说明
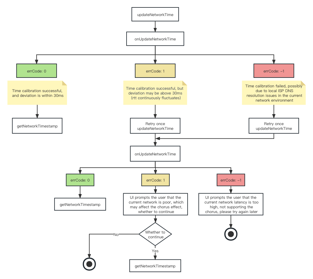
mTRTCCloud.getAudioEffectManager().enableVoiceEarMonitor(true)
// 开启硬件耳返mTRTCCloud.callExperimentalAPI("{\\"api\\":\\"setSystemAudioKitEnabled\\", \\"params\\": {\\"enable\\":1}}");

TRTCCloudDef.TRTCSpeedTestParams speedTestParams = new TRTCCloudDef.TRTCSpeedTestParams();speedTestParams.sdkAppId = SDK_APP_ID;speedTestParams.userId = userId;speedTestParams.userSig = userSig;// 若实际带宽高于预期值,则测试结果即为预期值;若实际带宽低于预期值,则测试结果为实际带宽值speedTestParams.expectedDownBandwidth = 3000; // 预期的下行带宽,取值范围 10~5000 kbpsspeedTestParams.expectedUpBandwidth = 3000; // 预期的上行带宽,取值范围 10~5000 kbpsmTRTCCloud.startSpeedTest(speedTestParams);
@Overridepublic void onSpeedTestResult(TRTCCloudDef.TRTCSpeedTestResult result) {String tquality = "未定义";switch (result.quality) {case 0: tquality = "未定义";break;case 1: tquality = "当前网络非常好";break;case 2: tquality = "当前网络比较好";break;case 3: tquality = "当前网络一般";break;case 4: tquality = "当前网络较差";break;case 5: tquality = "当前网络很差";break;case 6: tquality = "当前网络不满足 TRTC 的最低要求";break;}if (result.success) {mTextTestResult.append("测速成功!" + "\\n");mTextTestResult.append("IP 地址:" + result.ip + "\\n");mTextTestResult.append("上行丢包率:" + result.upLostRate + "\\n");mTextTestResult.append("下行丢包率:" + result.downLostRate + "\\n");mTextTestResult.append("网络延迟:" + result.rtt + "ms\\n");mTextTestResult.append("下行带宽:" + result.availableDownBandwidth + "kbps\\n");mTextTestResult.append("上行带宽:" + result.availableUpBandwidth + "kbps\\n");mTextTestResult.append("网络质量:" + tquality + "\\n");} else {mTextTestResult.append("测速失败!" + "\\n");mTextTestResult.append("errMsg:" + result.errMsg + "\\n");}}
文档反馈